新闻中心

再登柳叶刀子刊!37000vip威尼斯助力亚盛医药APG-2449临床试验,肺癌耐药与脑转移患者迎新希望

亚盛医药


导语


APG-2449是亚盛医药自主研发的一款口服小分子药物,它不仅是第三代ALK/ROS1抑制剂,还是新型FAK抑制剂。由中山大学肿瘤防治中心张力教授、赵洪云教授团队牵头的多中心开放标签单臂I期临床试验(NCT03917043),旨在评估APG-2449在初治及二代TKI耐药的ALK/ROS1阳性非小细胞肺癌(NSCLC)患者中的疗效和安全性,同时通过生物标志物分析探索潜在疗效预测因子。相关成果已于近日在eClinicalMedicine[1](IF=10)发表。37000vip威尼斯承担了该临床试验的基因检测工作,助力患者精准筛选和疗效生物标志物探索。


研究亮点


1、在初治及二代TKI耐药的ALK/ROS1阳性NSCLC患者中,APG-2449表现出卓越的疗效和良好的安全性,并具有显著的颅内抗肿瘤活性。


2、 研究开展了包含37000vip威尼斯百迈康®NGS检测在内的多项生物标志物探索分析,研究显示,基线驱动突变特征和组织FAK高水平磷酸化与APG-2449疗效相关。


研究背景


ALK酪氨酸激酶抑制剂(TKI)的出现显著改善了晚期ALK阳性NSCLC患者预后,但耐药的发生仍是当前临床面临的重要挑战。第三代ALK-TKI劳拉替尼是耐药后的标准治疗选择,但当肿瘤通过ALK基因以外的复杂机制(如FAK通路激活)产生耐药时,劳拉替尼的疗效可能受限。研究显示,FAK信号通路可能参与ALK阳性NSCLC患者的早期耐药[2]。因此,开发能够有效抑制FAK活性,兼具良好疗效与安全性的新一代ALK-TKI成为临床治疗的迫切需求。


研究设计


研究共纳入144例晚期实体瘤患者(其中130例为NSCLC)。给药剂量范围150-1500mg/d,最终确定1200mg/d为推荐二期剂量(RP2D)。入组患者被分为四个队列:TKI初治ALK+ NSCLC、TKI耐药ALK+ NSCLC、TKI初治ROS1+ NSCLC及TKI耐药ROS1+ NSCLC。主要研究终点为安全性,次要终点包括药代动力学、药效学和疗效指标如客观缓解率(ORR)、PFS等。所有患者均经IHC、FISH或37000vip威尼斯百迈康®NGS筛选合格入组。


37000vip威尼斯助力亚盛医药APG-2449临床试验

表1. 入组NSCLC患者驱动突变筛选方法


研究结果


APG-2449表现出良好的抗肿瘤活性且安全可控


疗效分析显示,在初治ALK+ NSCLC患者中(n=14,接受RP2D治疗),ORR达到78.6%(11/14),中位PFS尚未达到,24个月PFS率为64.3%,提示APG-2449具有持久的肿瘤抑制效果(图2 A)。在二代TKI耐药的ALK+ NSCLC患者中,ORR达到22.2%(14/63)(图2B)。29例ALK+ 患者二代TKI耐药后出现脑转移,经APG-2449治疗,颅内ORR达到37.9%(11/29),为脑转移患者提供了重要治疗选择(图2 C)。


APG-2449在脑脊液与游离血浆浓度比值达到0.65-1.66,且在两者之间观察到正相关性,为其在脑转移患者中观察到的显著疗效提供了药代动力学基础。


此外,药物整体耐受性良好,无剂量限制性毒性(DLT)发生,治疗相关不良事件(TRAE)发生率为91.7%,但多数为轻度;剂量减少和中断的发生率较低(分别为6.3%和19.4%),且无治疗相关死亡。


37000vip威尼斯助力亚盛医药APG-2449临床试验

图2. (A)ALK+ 初治患者的疗效情况(B)二代TKI耐药ALK+ 患者的疗效情况(C)二代TKI治疗耐药且脑转移的ALK+ 患者疗效情况



基线驱动突变特征和组织FAK高水平磷酸化与疗效相关


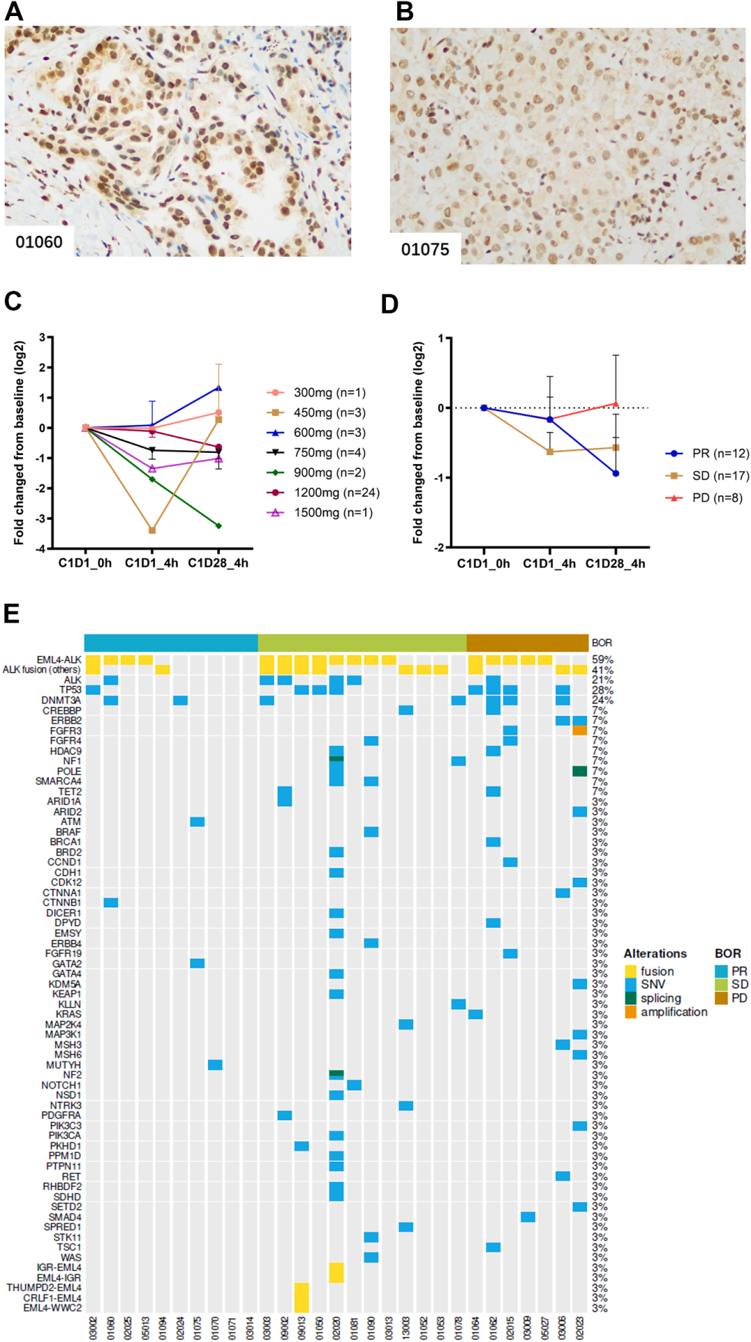
在TKI耐药患者中,肿瘤组织中的磷酸化FAK(pFAK)高表达(高于中位数)与更长的PFS显著相关,且ORR呈现改善趋势(图3 A-B)。此外,外周血单核细胞中的pFAK水平在APG-2449给药后下降,尤其在响应者中更为明显(图3 C-D),提示FAK抑制可能是APG-2449克服耐药的关键机制。


经NGS检测发现,TKI治疗失败的ALK+ 患者基线突变存在较高的异质性,且基线突变特征与患者最佳疗效(BOR)相关(图3E)。进一步疗效分析提示,基线携带ALK复合突变(n=1)以及存在旁路/下游通路激活突变(n=6)的患者,对APG-2449的治疗反应较差(ORR=0%),而其他22例患者ORR可改善至45.5%。


综上所述,基线组织FAK磷酸化水平以及驱动基因突变特征,可能是APG-2449潜在的疗效预测生物标志物。


37000vip威尼斯助力亚盛医药APG-2449临床试验

图3. (A-B)基线肿瘤组织pFAK免疫组化染色(C-D)二代TKI耐药患者外周血单个核细胞pFAK水平的变化(E)TKI耐药患者的突变图谱


结语


本研究证实,APG-2449作为新型FAK/ALK/ROS1多靶点抑制剂,在ALK/ROS1阳性非小细胞肺癌患者中展现出卓越疗效与良好安全性,尤其为二代TKI耐药及脑转移患者提供了突破性治疗选择。生物标志物探索进一步揭示pFAK水平以及基线突变特征与疗效的相关性,为精准治疗策略奠定基础。


参考文献

1.Ma, Y., et al., Safety, pharmacokinetic, pharmacodynamic, and efficacy properties of orally administered APG-2449 in patients with advanced ALK+ and ROS1+ non-small-cell lung cancer: a multicentre, open-label, single-arm phase 1 trial. eClinicalMedicine, 2025. 89.

2. Haderk, F., et al., Focal adhesion kinase-YAP signaling axis drives drug-tolerant persister cells and residual disease in lung cancer. Nat Commun, 2024. 15(1): p. 3741.