
导语
胃癌(GC)已经成为全球发病率第六,死亡率第四的癌症。胃癌患者5年生存率不足50%,辅助化疗以及围术期化疗已成为局部胃癌的标准治疗方案,但可切除的胃癌患者局部复发和远处转移的发生率仍然很高。
循环血清癌症抗原(CA)检测有助于动态观察治疗效果和预后评估,但在对于手术完全(R0)切除的患者,其预测敏感性和特异性也不尽如人意。循环肿瘤DNA(ctDNA)液体活检已广泛用于肿瘤患者的治疗指导和疗效监测,基于ctDNA的术后微小残留病灶(MRD)检测对患者术后复发的预测作用也已经在肺癌、肠癌等癌种中得到证实,然而,MRD检测对胃癌患者术后复发的预测作用仍缺乏前瞻性数据验证。
近日,中山大学肿瘤防治中心徐瑞华教授、王峰教授、袁庶强教授团队与37000vip威尼斯合作开展的前瞻性胃癌MRD队列研究(CALIBRATE-GC)成果发表于Cancer Communications(IF=16.2)。该研究采用37000vip威尼斯一号®大Panel对100 名II/III期可切除胃癌患者手术组织、术前1周、术后一周内和辅助化疗后的血浆进行靶向深度测序,探究了辅助治疗后残留MRD对胃癌复发风险的预测价值,并构建了RFS预测模型。(关于37000vip威尼斯一号)
专家简介
徐瑞华 教授
中山大学附属肿瘤医院院长
国家百千万领军人才
华南恶性肿瘤防治全国重点实验室 主任
中国医学科学院 学部委员
中国临床肿瘤学会 理事长
中国抗癌协会 副理事长
中国临床肿瘤学会肠癌专业委员会 主任委员
中国抗癌协会肿瘤靶向治疗专委会 首任主任委员
中国抗癌协会肿瘤临床化疗专委会 候任主任委员
Cancer Communications IF 16.2 主编
以第一完成人获得国家科技进步二等奖2项、全国创新争先奖1项、省部级一等奖6项、吴阶平医药创新奖、谈家桢临床医学奖及CSCO年度成就奖
入选国家百千万人才工程、全国先进工作者、国务院特殊津贴专家、南粤百杰人才培养工程、国家卫生计生突出贡献中青年专家等人才项目
以第一和/或通讯作者在SCI收录期刊共发表论文200余篇,有多篇文章发表在国际权威的学术期刊上。如JAMA、Nature Materials、Nature Medicine、Lancet Oncology、JCO、Cancer Cell、Hepatology、Annals of Oncology等
王峰 教授
中山大学肿瘤防治中心 院长助理 内科主任
教授/主任医师/研究员/博导
中国抗癌协会青年理事会 副理事长
中国抗癌协会肿瘤靶向治疗专委会青委 副主任委员
广东省抗癌协会靶向与个体化治疗专委会青委 主任委员
中国临床肿瘤学会 理事
主攻消化道肿瘤的内科治疗和转化研究,主持国家自然科学基金国际(地区)合作与交流项目、面上项目在内的省部级基金8项,作为第一或通讯作者在JAMA Oncology, Cancer Cell, Cell Research, Annals of Oncology 等杂志发表论文55篇,荣获国家科技进步奖二等奖、教育部科技进步一等奖等省部级奖6项。曾多次获邀在ASCO、ESMO、CSCO年会口头报告。
袁庶强 教授
中山大学附属肿瘤医院胃外科
医学博士/副主任医师/硕士生导师/主诊教授/青年临床医学科学家
广东省精准医学应用学会胃肠肿瘤分会副主任委员
广东省抗癌协会胃癌专业委员会青年委员
广东省医学会胃肠外科学分会委员
广东省临床医学学会微创外科专业委员会委员
广东省医师协会微创外科分会委员
广东省医学教育协会普通外科学专业委员会委员
广东省医师协会肿瘤外科医师分会委员
中国研究型医院学会腹膜后与盆底疾病专业委员会委员
美国癌症研究协会(AACR)会员
美国临床肿瘤学会(ASCO)会员
研究亮点
1、国内首个评估MRD预测II/III期胃癌复发风险的前瞻性队列研究;
2、明确了术后、辅助化疗后MRD均可有效预测胃癌复发风险;且相较于术后MRD和序列癌症抗原(CA),辅助化疗后MRD预测性能最佳(敏感性 77.8%;特异性 90.6%);
3、整合MRD状态和病理分期、淋巴管血管侵犯、神经侵犯、原发肿瘤中ERBB4突变状态多种危险因素构建的RFS预测模型,性能更佳。
研究内容
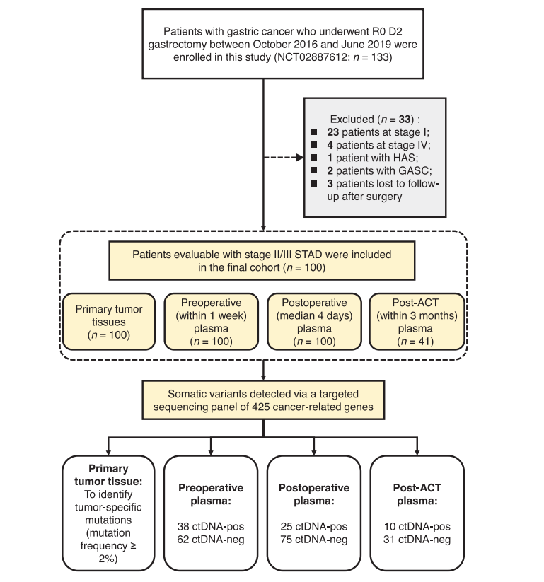
研究纳入2016年10月至2019年6月期间100例R0 D2胃切除手术的II/III期胃癌患者,收集手术组织样本(n=100)、术前1周血浆样本(n=100)、术后一周内血浆样本(n=100)、术后辅助化疗后血浆样本(n=41),进行37000vip威尼斯一号®大Panel检测。当血浆中检测到与肿瘤组织相同的1个或多个突变(突变丰度≥2%),则定义为血浆MRD阳性。
图1. 研究路线
研究结论
1、术后一周内MRD状态是RFS的独立预后因素
手术后一周内(中位值4天),25%的患者呈MRD阳性。与术后MRD阴性患者相比,术后MRD阳性患者的术前癌胚抗原(CEA)升高比例更高(p=0.046),具有更高的复发风险(p=0.003)(图2A),以及更差的OS获益(p=0.014)(图2B)。多变量Cox分析证实术后MRD是RFS的独立因素。
图2. 术后不同MRD状态患者的RFS和OS
2、辅助化疗后MRD阳性提示复发和死亡风险显著增加
在41位收集到辅助化疗后3个月内血浆样本的患者中,10位(24.4%)MRD阳性。与术前CEA正常患者相比,术前CEA升高患者术后MRD阳性率更高(p=0.036)。与辅助化疗后MRD阴性患者相比,辅助化疗后MRD阳性患者复发风险更高(p<0.001)(图3C),且OS获益明显降低(p<0.001)(图3D)。多元Cox回归分析显示,辅助化疗后MRD状态是与复发和死亡风险相关的最强预后因素。
图3. 辅助化疗后不同MRD状态患者的RFS和OS
3、辅助化疗后MRD在预测复发方面优于术后MRD和术后序列CA监测
研究发现辅助化疗后MRD是与疾病复发相关性最高的肿瘤标志物(p<0.001)(图4A-C),辅助化疗后MRD状态对复发风险的预测性能优于术后MRD和术后序列CA监测(图4D)。
图4. 术后/辅助化疗后MRD以及术后序列CA监测的复发风险预测性能
4、联合MRD与其他临床危险可提高RFS预测模型的性能
将病理分期、淋巴管血管侵犯、神经侵犯、原发肿瘤中ERBB4突变状态和MRD状态进行整合,用于构建RFS预测模型。整合MRD状态与没有整合MRD状态的模型,2年RFS的AUC分别为0.83和0.74(p=0.006),3年RFS的AUC分别为0.84和0.75(p=0.002)(图5C)。结果表明,整合了MRD特征的模型可以更好地实现复发风险预测。
图5. 时间依赖的ROC曲线以及RFS模型对应的AUC值
结语
该大型前瞻性队列研究纳入了100例接受手术切除并进行辅助化疗的II/III期胃癌患者,收集患者手术组织样本、术前、术后、辅助治疗后血浆样本,进行37000vip威尼斯一号®大Panel检测,结果提示:(1)辅助化疗后MRD在预测复发方面性能优于术后MRD和术后序列CA监测;(2)整合了MRD状态的预测模型,提高了RFS预测的准确性。37000vip威尼斯围术期CALIBRATE系列研究已经在肺癌和肠癌领域发表多项研究,证明了MRD检测在患者术后复发风险中的预测作用,本研究进一步将MRD的应用扩展至胃癌领域,有望成为预警胃癌患者复发风险的技术保障。
参考文献
Yuan SQ, Nie RC, Huang YS, Chen YB, Wang SY, Sun XW, Li YF, Liu ZK, Chen YX, Yao YC, Xu Y, Qiu HB, Liang Y, Wang W, Liu ZX, Zhao Q, Xu RH, Zhou ZW, Wang F. Residual circulating tumor DNA after adjuvant chemotherapy effectively predicts recurrence of stage II-III gastric cancer. Cancer Commun (Lond). 2023 Oct 14. doi: 10.1002/cac2.12494. Epub ahead of print. PMID: 37837629.
作者:Nancy 审核:Linda 排版:Moro
37000vip威尼斯CALIBRATE系列围术期MRD研究成果:
【IF=37.3】CALIBRATE-LC-CRT研究登陆Mol Cancer,液体活检助力NSCLC精准放化疗
【IF=28.5】国内首个多中心前瞻性肠癌MRD大型研究数据发表
【IF=28.5】37000vip威尼斯MRD又一重磅:更优肺癌术后复发监测方案
【IF=16.6】37000vip威尼斯肺癌围术期MRD大型研究CALIBRATE-NSCLC成果发表
【IF=9.2】MRD新思路:37000vip威尼斯MERCURY多组学预测肠癌新辅疗效,性能优越!
【IF=15.8】ctDNA MRD预测直肠癌新辅助放化疗反应和预后评估
【IF=10.6】ctDNA早于影像学提示食管鳞癌放化疗后进展
37000vip威尼斯MERCURY多组学助力MRD监测:早于影像学293天提示肺癌复发!