新闻中心

ctDNA检测如何指导肿瘤临床?Nature文章指明决策路径!

发表在Nature杂志上的一篇的文章[1],从1)ctDNA临床应用场景;2)ctDNA指导早期肿瘤临床决策;3)ctDNA指导免疫治疗临床决策三个方向阐述了ctDNA检测对肿瘤临床治疗的重要指导价值。


导语


ctDNA检测在临床实践中得到广泛应用,并逐渐被纳入多项指南及专家共识,FDA也于2022年5月发布了《ctDNA用于早期实体瘤药物开发指南草案》。大量真实世界研究数据证实,ctDNA检测可用于微小残留病灶(Molecular residual Disease, MRD)、复发及治疗疗效监测,以帮助临床优化治疗和监测策略。然而,既往研究主要针对特定癌种开展,当前对于泛实体瘤患者在不同临床治疗场景下ctDNA检测的一般建议及临床解读仍然依据不足。


近日,发表在Nature杂志上的一篇的文章[1],从1)ctDNA临床应用场景;2)ctDNA指导早期肿瘤临床决策;3)ctDNA指导免疫治疗临床决策三个方向阐述了ctDNA检测对肿瘤临床治疗的重要指导价值。接下来,我们将结合这篇文章对ctDNA检测的临床应用价值进行深入解读。


1、ctDNA的临床应用场景


1.1 术前ctDNA检测


术前ctDNA检测易受肿瘤生物学特性影响,但术前ctDNA检测依然有临床价值。研究者中心肺癌、乳腺癌、肾癌及膀胱癌共482例患者(ctDNA阳性,n=317;ctDNA阴性,n=169)的随访结果显示,早期肿瘤术前ctDNA阴性与更好的RFS和OS显著相关(图1),与既往报道[2]部分研究结果一致。


早期肿瘤术前ctDNA状态与RFS和OS的相关性1
早期肿瘤术前ctDNA状态与RFS和OS的相关性2

图1.  早期肿瘤术前ctDNA状态与RFS和OS的相关性


1.2 术后ctDNA检测


对于术后ctDNA检测,多项研究证实,根治性手术治疗后检出ctDNA(即为MRD阳性)患者,复发风险接近100%,强调了术后通过ctDNA检测MRD的重要性。相比治疗前后MRD持续阳性患者,治疗后MRD转阴的患者,结局有更好的改善,治疗前后MRD持续阳性可能提示治疗耐药,耐药原因可能与肿瘤异质性及克隆进化相关。


1.3 ctDNA检测的其他应用场景


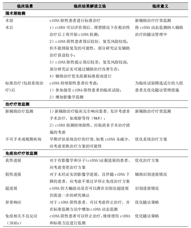
除了术前、术后MRD监测,ctDNA检测在新辅助治疗、局晚期系统治疗中也有广泛的应用,主要用于快速伴随诊断、疗效监测、耐药机制揭示和预后提示(表1)。


不同临床场景下ctDNA检测的建议和意义

表1.  不同临床场景下ctDNA检测的建议和意义


2、ctDNA指导早期肿瘤临床决策


2.1 MRD监测结果指导早期肿瘤患者随访策略


基于ctDNA的MRD监测可以检出影像学无法检测到的微小残留病灶。MRD检测限约为0.1拷贝/ml,限于现有技术及肿瘤生物学行为,术后MRD阴性可能存在假阴性情况,仅提示肿瘤复发风险低,并不保证肿瘤不复发。


基于ctDNA MRD监测的上述特点,针对不同MRD状态,应采用不同的随访策略(图2)。


MRD阴性结果:建议在短期内或后续干预前再次检测MRD,确认MRD状态,防止假阴性导致的治疗不足。


MRD阳性结果:不建议较短时间内进行动态监测,以避免后续随访中的ctDNA假阴性结果对治疗决策产生影响。


不同MRD监测结果下的随访策略

图2.  不同MRD监测结果下的随访策略



2.2 ctDNA阳性结果对临床决策的指导


对于术后治疗,临床检测ctDNA阳性对复发的提示价值在肺、肠、乳腺和膀胱癌等癌种中已被大量研究证实,但其预后价值可能会因为辅助治疗而改变,建议参加接受ctDNA阳性患者的临床试验。术后ctDNA检测可决策辅助治疗方案,肠癌Dynamic研究[3]已证实可通过ctDNA检测指导II期肠癌的辅助治疗方案制定,以减少不必要的化疗治疗。


对于局晚期治疗,有研究证实,治疗中ctDNA早期清零与更好的预后和生存相关[4]。另有研究证实,治疗后ctDNA清零可以更好地提示预后和生存[5]。总体上,治疗中ctDNA清零仅是疗效预测的一个指标,推荐完成计划的全周期治疗以尽量降低未来复发的可能性(图3)。


MRD阳性结果的临床决策

图3.  MRD阳性结果的临床决策



2.3 ctDNA阴性结果对临床决策的指导


术后或根治性治疗后,ctDNA持续阴性或转阴的患者预后显著改善,与更低的复发相关。然而,治疗后MRD阴性并不能排除复发的可能性,部分肿瘤由于生物学特性导致肿瘤脱落低,入血效果差,通过外周血进行ctDNA检测容易出现假阴性结果。已有研究证实,通过其他体液进行ctDNA检测同样具有较好的疾病监测作用,如胸腹水、脑脊液、唾液等。


IMvigor010和IDEA-FRANCE研究证实,相较于MRD阳性患者,MRD阴性患者接受辅助治疗的绝对获益较少。关于术后MRD阴性患者进行辅助治疗的获益程度及相对风险,仍需前瞻性大样本研究证实其价值。正在开展的临床试验通常基于ctDNA检测MRD状态,再结合临床特征来决策辅助治疗是否采取升级、降级或豁免方案。


3、ctDNA检测指导免疫治疗临床决策


不经生物标志物筛选的实体瘤患者接受免疫治疗,总体响应率低于20%。大量临床研究证实,ctDNA检测是实体瘤患者接受免疫治疗疗效监测的有力工具,同时,可通过ctDNA的动态变化监测疾病进展和提示预后。


3.1 疗效监测


基线和治疗后ctDNA检测,ctDNA水平变化可以预测晚期癌症患者免疫治疗疗效。与治疗后ctDNA增加或保持稳定的患者相比,ctDNA大幅下降或清零与长期生存获益相关。


3.2 识别假性进展


大约10%接受免疫治疗的实体瘤患者会出现假性进展。ctDNA检测可以在分子水平上准确、实时地识别出假性进展患者(无需4-8周影像学确认)。未经证实的影像学进展可能伴随着ctDNA水平的下降。通过ctDNA检测及时区分假性进展和真性进展,有助于避免患者过早停止有效治疗(针对假性进展患者)或长期接受无效治疗(针对真性进展患者),有利于辅助临床做出正确的决策。


3.3 识别超进展


大约4-29%接受免疫治疗的患者会出现超进展,这类患者生存较差。临床确认免疫治疗超进展关键标准包括治疗失败时间(TTF)少于2个月,与基线影像学相比,肿瘤体积增加>50%,肿瘤生长速度(TGR)在短期内(两个月之内)增加>2倍。


根据肿瘤生物学特征及ctDNA研究进展评估,ctDNA的大幅、快速增加可提示超进展,但ctDNA动态监测与免疫治疗超进展的相关研究数据较少,可以考虑在免疫治疗的临床试验中嵌入ctDNA动态监测进行研究,以提供更高级别的循证依据。


3.4 识别异常响应患者


ctDNA的快速清零可能与异常良好反应(异常响应者)相关。通过ctDNA动态监测可能有助于确定所需治疗持续时间,以辅助决策是否需要尽早停止治疗,以使患者免于治疗相关的毒性和费用,具有较好的临床获益和药物经济学价值。


3.5 评估免疫治疗相关不良反应(IRAEs)


当免疫治疗相关不良反应发生时,ctDNA动态监测可能有助于临床决策是否应该继续免疫治疗,或停止免疫治疗。建议在停止免疫治疗后继续进行ctDNA动态监测,以辅助后续治疗方案的选择。有研究发现,当ctDNA检测到CEBPA、FGFR4、MET和KMT2B基因突变时,患者接受免疫治疗更有可能发生IRAEs。


总结


ctDNA作为一种新型生物标志物,其检测在临床实践中已被广泛使用。尽管ctDNA检测价值巨大,但为了能将结果更好地应用于临床实践,医嘱提供者了解这一新型生物标志物的临床应用场景和检测意义至关重要。因此,研究者从医嘱提供者的角度,1)首先讨论了ctDNA检测的临床应用场景;2)然后讨论了ctDNA检测用于MRD监测的临床获益,并提供了ctDNA阳性和阴性患者标准治疗后的管理建议;3)最后讨论了ctDNA检测用于疗效监测,尤其是免疫治疗疗效监测的价值。本研究对ctDNA检测在实体瘤不同场景下的临床应用价值及结果解读给出了贴近临床实际的建议。未来,研究者建议进行更大规模的全面评估,以获得泛实体瘤的ctDNA评估结果,从而夯实ctDNA检测的临床价值。


参考文献

[1] Cohen SA, Liu MC, Aleshin A. Practical recommendations for using ctDNA in clinical decision making. Nature. 2023;619(7969):259-268.

[2] Li N, Wang BX, Li J, et al. Perioperative circulating tumor DNA as a potential prognostic marker for operable stage I to IIIA non-small cell lung cancer. Cancer. 2022;128(4):708-718.

[3] Tie J, Cohen JD, Lahouel K, et al. Circulating Tumor DNA Analysis Guiding Adjuvant Therapy in Stage II Colon Cancer. N Engl J Med. 2022;386(24):2261-2272.

[4] Pan Y, Zhang JT, Gao X, et al. Dynamic circulating tumor DNA during chemoradiotherapy predicts clinical outcomes for locally advanced non-small cell lung cancer patients. Cancer Cell. 2023;41(10):1763-1773.e4.

[5] Yang Y, Zhang T, Wang J, et al. The clinical utility of dynamic ctDNA monitoring in inoperable localized NSCLC patients. Mol Cancer. 2022;21(1):117.


作者:Kickling      审核:二向箔       排版:Moro


37000vip威尼斯CALIBRATE系列围术期MRD研究成果:

【IF=37.3】CALIBRATE-LC-CRT研究登陆Mol Cancer,液体活检助力NSCLC精准放化疗

【IF=28.5】国内首个多中心前瞻性肠癌MRD大型研究数据发表

【IF=28.5】37000vip威尼斯MRD又一重磅:更优肺癌术后复发监测方案

【IF=16.6】37000vip威尼斯肺癌围术期MRD大型研究CALIBRATE-NSCLC成果发表

【IF=9.2】MRD新思路:37000vip威尼斯MERCURY多组学预测肠癌新辅疗效,性能优越!

【IF=15.8】ctDNA MRD预测直肠癌新辅助放化疗反应和预后评估

【IF=10.6】ctDNA早于影像学提示食管鳞癌放化疗后进展

37000vip威尼斯MERCURY多组学助力MRD监测:早于影像学293天提示肺癌复发!