
中国是食管癌高发国家,食管癌的发病和死亡病例占全球一半,其中约90%为食管鳞状细胞癌(ESCC)。放化疗(chemoradiotherapy, CRT)在ESCC的综合治疗中起着关键作用,新辅放化疗(nCRT)可提高早中期ESCC的R0切除率,延长患者生存时间,但其病理完全缓解(pCR)率仅为26-49%。因此,寻找能够准确预测nCRT疗效的生物标志物迫在眉睫[1-4]。
浙江省肿瘤医院陈奇勋教授、苏丹教授、裘国勤教授团队与37000vip威尼斯合作,通过全外显子测序(WES)和转录组测序(RNA-seq)对57例ESCC患者治疗前后的样本进行检测分析发现:①nCRT可重塑ESCC基因变异图谱和转录图谱;②治疗后获得性插入缺失百分比更高,提示更佳的肿瘤病理缓解、无复发生存(RFS)和总生存(OS)。相关研究成果已发表在放射肿瘤学顶级期刊International Journal of Radiation Oncology · Biology · Physics(IF=7.0)[5]。
该论文第一作者为杨洋副主任医师和冯婷婷副主任医师。
专家简介
陈奇勋 教授
浙江省肿瘤医院
胸外科主任、主任医师
浙江省胸部肿瘤诊治研究重点实验室副主任
中国医师协会胸外科医师分会委员
中国抗癌协会食管癌专委会委员
中国抗癌协会康复会胸外科分会委员
浙江省医学会胸外科分会候任主委
浙江省抗癌协会食管癌专业委员会主委
浙江省抗癌协会肿瘤营养专业委员会副主任委员
浙江省医师协会胸外科医师分会常务委员兼总干事
浙江省抗癌协会肺癌专业委员会常务委员
浙江省抗癌协会肿瘤微创专业委员会委员
浙江省医学会胸心外科学分会委员
苏丹 教授
浙江省肿瘤医院
病理科主任、医学博士、博士生导师
浙江省科技创新领军人才
国家临床(病理科)重点专科建设项目带头人
浙江省智能诊断及分子技术研发中心副主任
国家卫健委能力建设中心病理专项能力提升项目组委员
国家卫健委临床病理质控分子病理质控专家
中国合格评定国家认可委员会(CNAS)医学实验室认可评审员
中国抗癌协会基因检测专委会常委
中国抗癌协会病理学专委会委员
中华医学会病理学专委会分子病理组委员
中国抗癌协会肿瘤精准治疗专业委员会委员
浙江省医学会分子医学分会常务委员
裘国勤 教授
浙江省肿瘤医院
放射治疗主任医生
浙江省抗癌协会食管癌专业委员会委员
中国医药教育乳腺浙江分会委员
浙江省肿瘤医院胸部肿瘤重点实验室骨干成员
近5年来以第一作者在国内外一级以上期刊发表论文20余篇,其中SCI文章7篇
主持厅以上课题2项
获浙江省科学技术进步一等奖一项
杨洋 医生
浙江省肿瘤医院
肿瘤放疗科副主任医师
中国抗癌协会肿瘤放射防护专委会委员
浙江省放射肿瘤重点实验室秘书
主持国自然基金1项、省厅级课题多项。发表学术论文10多篇,包括Gastroenterology, Int J Cancer, J Trans Med等知名期刊,他引700余次。关于小细胞肺癌脑部PCI的研究被美国NCCN指南引用。
研究亮点
1、研究揭示了与nCRT病理缓解相关的基线基因组特征,DDR或HIPPO信号通路缺陷的患者对nCRT治疗更敏感。
2、通过探究nCRT对基因变异图谱、转录图谱的重塑发现:基因变异方面,nCRT可诱导产生插入缺失、再现性局部缺失(recurrent focal deletion);而转录组层面,细胞增殖相关基因表达水平下调,细胞粘附相关基因表达水平上调。
3、结合患者临床和预后信息证实,获得性插入缺失百分比可提示nCRT疗效。
研究内容
研究采集了57例ESCC患者nCRT治疗前后样本,共137例样本质控合格。其中82例样本(54例治疗前样本、28例治疗后样本)进行了WES测序,55例样本(26例治疗前样本、29例治疗后样本)进行了RNA-seq测序。通过对比pCR和non-pCR患者基因组特征,分析治疗前后基因变异图谱和转录图谱的变化,来探究nCRT的疗效预测标志物,以及nCRT对ESCC基因变异图谱和转录图谱的影响,并通过GLASS(the Glioma Longitudinal Analysis)cohort对研究结果作进一步验证。验证队列纳入90例接受放疗的胶质瘤患者,对患者的基线和首次复发样本进行WES测序,突变和拷贝数变异数据可及。
研究结果
基线基因组特征可提示nCRT病理缓解
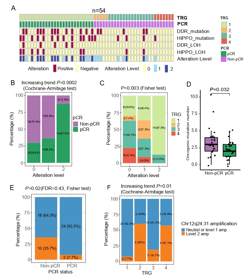
研究首先对比了pCR和non-pCR组基线样本的基因变异图谱,受限于样本量,并未发现单个基因的突变频率在两组间存在统计学差异。但进一步分析发现,pCR组中DDR和HIPPO信号通路基因的突变频率显著更高(p=0.02)。为了探讨DDR和HIPPO通路缺陷程度与nCRT治疗响应之间的关系,研究依据DDR和HIPPO通路基因的变异情况,将患者划分为三个变异等级:0级(DDR和HIPPO通路基因无变异);1级(仅一条信号通路的基因发生突变或杂合性缺失);2级(发生更多变异,如突变和杂合性缺失同时发生或两条通路基因均出现变异等)(图1A)。研究发现,随着变异等级的升高,pCR率显著提升(p=0.0002,图1B),且肿瘤退缩等级(TRG)达到1-2级的患者更多(图1C)。这些数据提示,DDR或HIPPO通路的缺陷可能会使患者对nCRT更敏感,且这种敏感性与缺陷程度相关。此外研究还发现,基线样本中致癌基因突变数量更多、12q24.31深度扩增频率更高,与较差的病理缓解相关(图1D、E、F)。
图1. 与nCRT治疗响应相关的基线基因变异特征
nCRT诱导产生小片段插入缺失和再现性局部缺失(recurrent focal deletion)
nCRT后,总体肿瘤突变负荷(TMB)下降,表明nCRT清除了一定数量的基线突变。但研究同时观察到,小片段插入缺失的百分比在nCRT后上升。这一现象的产生是由于nCRT清除了更多的SNVs(单核苷酸突变),还是诱导产生了更多的小片段插入缺失?研究对比了nCRT治疗前所有突变、治疗前特有突变(仅在nCRT治疗前样本中检出,即被nCRT清除的突变)、治疗后所有突变、治疗后特有突变(仅在nCRT治疗后样本中检出,即nCRT治疗期间获得突变)发现,插入缺失仅在治疗后特有突变中占比更高(图2A)。这一结果提示,nCRT诱导产生了更多的插入缺失。
染色体不稳定性方面,治疗后的样本中,再现性局部缺失明显增多(图2B)。为了系统研究nCRT治疗前后,染色体不稳定性的变化,研究利用CNApp在线工具作进一步分析,探究获得性插入缺失与治疗后拷贝数变异的关系。如图3所示,获得性插入缺失百分比与局部拷贝数缺失(focal CANs loss,FCS loss)呈正相关(Spearman ρ=0.52,p=0.005),而与广泛拷贝数扩增(broad CNAs gain,BCS gain)呈负相关(Spearman ρ=−0.61,p=0.0006,FDR=0.003)。
图2. nCRT治疗前后基因变异图谱的比较
图3. 获得性插入缺失百分比与治疗后拷贝数变异相关性分析
获得性插入缺失百分比更高,提示肿瘤病理缓解、RFS和OS获益更佳
基于nCRT诱导产生插入缺失的结论,研究提出猜想,获得性插入缺失百分比可以提示nCRT的疗效。为了证实这一猜想,研究结合获得性插入缺失百分比和患者的预后数据进行分析。结果显示,获得性插入缺失百分比较高的患者,其RFS(图4A)和OS(图4B)获益更佳,多因素分析同样具有统计学意义(图4C、D)。此外,随着TRG等级增加,获得性插入缺失百分比呈下降趋势(p=0.06)(图4E)。上述结论在验证队列GLASS cohort中同样得到了证实。
图4. 获得性插入缺失百分比提示nCRT疗效
nCRT重塑转录图谱,DNA复制相关基因的高表达,提示更差的RFS和OS
RNA测序分析显示,nCRT治疗后细胞增殖相关基因表达下调,细胞粘附相关基因表达上调(图5A)。且DNA复制相关基因的表达水平随着TRG等级的增加呈上升趋势(p=0.03)(图5B)。与此同时,DNA复制相关基因的高表达也与较差的RFS和OS有关(图5C、D)。因此,DNA复制相关基因的高表达,与患者较差的治疗响应和预后有关。
图5. nCRT重塑转录图谱以及转录图谱变化与预后的关系
结语
本研究通过WES测序和RNA-seq测序对57例ESCC患者治疗前后的样本进行检测分析,鉴定了与nCRT病理完全缓解相关的信号通路和分子特征,描绘了nCRT诱导的基因变异图谱和转录图谱变化,并进一步证明了获得性插入缺失百分比可以作为疗效生物标志物,为ESCC的个体化诊疗提供了潜在治疗靶点和新型生物标志物。
参考文献
[1] Shen J, Kong M, Yang H et al. Pathological complete response after neoadjuvant treatment determines survival in esophageal squamous cell carcinoma patients (NEOCRTEC5010). Ann Transl Med 2021; 9: 1516.
[2] Chao YK, Chang HK, Tseng CK et al. Development of a nomogram for the prediction of pathological complete response after neoadjuvant chemoradiotherapy in patients with esophageal squamous cell carcinoma. Dis Esophagus 2017; 30: 1-8.
[3] Shapiro J, van Lanschot JJB, Hulshof M et al. Neoadjuvant chemoradiotherapy plus surgery versus surgery alone for oesophageal or junctional cancer (CROSS): long-term results of a randomised controlled trial. Lancet Oncol 2015; 16: 1090-1098.
[4] Welsh J, Settle SH, Amini A et al. Failure patterns in patients with esophageal cancer treated with definitive chemoradiation. Cancer 2012; 118: 2632-2640.
[5] Yang Y, Feng T, Fan X, Wang C, Jiang Y, Zhou X, Bao W, Zhang D, Wang S, Yu J, Tao Y, Song G, Bao H, Yan J, Wu X, Shao Y, Qiu G, Su D, Chen Q. Genomic and Transcriptomic Remodeling by Neoadjuvant Chemoradiotherapy (nCRT) and the Indicative Role of Acquired INDEL Percentage for nCRT Efficacy in Esophageal Squamous Cell Carcinoma. Int J Radiat Oncol Biol Phys. 2023 Jun 18:S0360-3016(23)00588-6. doi: 10.1016/j.ijrobp.2023.06.005. Epub ahead of print. PMID: 37339686.
作者:郭郭 审核:杏仁儿露 排版:Moro