
导语
肝脏是晚期非小细胞肺癌(NSCLC)常见的转移部位,这类患者接受免疫治疗时的疗效往往较差。既往研究显示,肝转移灶为“免疫荒漠型”,这可能是导致该类患者免疫治疗效果不佳的原因。但目前鲜有研究探讨配对的肺原发灶和肝转移灶中免疫治疗疗效的差异及其机制。广东省人民医院周清教授团队,利用WES、RNAseq、单细胞测序和mIHC多组学技术,对晚期NSCLC肝转移患者的配对肺和肝组织病灶进行检测,探究两种病灶的免疫治疗疗效差异及其分子机制。研究成果已于近期发表在Journal for ImmunoTherapy of Cancer(IF=10.9)。
专家简介
周清 教授
主任医师、博士研究生导师
广东省人民医院肿瘤医院院长,广东省肺癌研究所副所长、肺内二科主任
国际肺癌研究协会(IASLC)国际事务委员会委员
中国胸部肿瘤研究协作组(CTONG)副会长兼秘书长
中国抗癌协会国际医疗交流分会副主任委员
中国女医师协会临床肿瘤专业委员会副主任委员
广东省女医师协会肺癌专业委员会主任委员
广东省基层医药学会肺癌专业委员会主任委员
擅长领域:以靶向治疗、免疫治疗为主的肺癌多学科综合治疗,对生物标志物指导下的肺癌精准治疗、靶向治疗耐药机制和克服耐药策略有深入研究。
科研论文:发表SCI论文100余篇,包括Nature Medicine(IF=82.9),Nature Reviews Clinical Oncology(IF=78.8),Lancet Oncology(IF=51.1),Annals of Oncology(IF=50.5),Cancer Cell(IF=50.3),Journal of Clinical Oncology(IF=45.3)。其中第一或通讯作者47篇,单篇最高影响因子82.9分,影响因子>50分5篇,影响因子>20分11篇,总影响因子639分。
科研获奖:主持完成国家十三五重点研发计划项目一项、国家自然科学基金项目四项和多项省级科研课题。主译译著一部,参加100余项国际国内多中心临床研究,获得国家科学技术进步奖二等奖一项,中华医学科技奖一等奖两项,广东省科学技术奖一等奖两项、二等奖两项,广东医学科学技术奖一等奖一项。
研究亮点
1. 配对比较NSCLC肺原发灶和肝转移灶的免疫治疗疗效差异及其机制。
2. 通过WES、RNAseq、单细胞测序和mIHC多组学检测进行多层面机制分析。
研究内容
本研究纳入52例接受免疫治疗的晚期NSCLC肝转移患者,对比原发灶和肝转移灶对免疫治疗响应的差异。另外,有27例患者采集了配对的原发灶和肝转移灶组织,样本量充足的患者分别进行WES、RNAseq、mIHC多组学检测,样本量不足的患者优先进行mIHC检测(图1),还有1例患者采集新鲜组织样本进行单细胞测序。从分子层面、细胞免疫微环境层面探究免疫治疗疗效差异的机制。
图1. 样本检测示意图
研究结果
晚期NSCLC肝转移患者原发灶和转移灶疗效存在差异
对52例患者原发灶和肝转移灶进行疗效评估,结果显示,肝转移灶的器官特异性响应率(OSRR)和器官特异性疾病控制率(OSDCR)均低于原发灶(OSRR: 21.1% vs 32.7%, p=0.185; OSDCR: 67.3% vs 86.5%, p=0.020)(图2A)。52例患者中有17例(32.6%)存在原发灶和肝转移灶免疫治疗响应不一致的情况,其中15例(88.2%)为肝转移灶增大而原发灶缩小(图2B)。此外,原发灶和转移灶响应不一致的患者,其PFS也显著差于转移灶和原发灶同时响应的患者(mPFS: 2.8m vs 8.9m, p<0.001)(图2C)。
图2. 肺原发灶和肝转移灶对免疫治疗响应存在差异
肺原发灶和肝转移灶之间基因图谱异质性有限
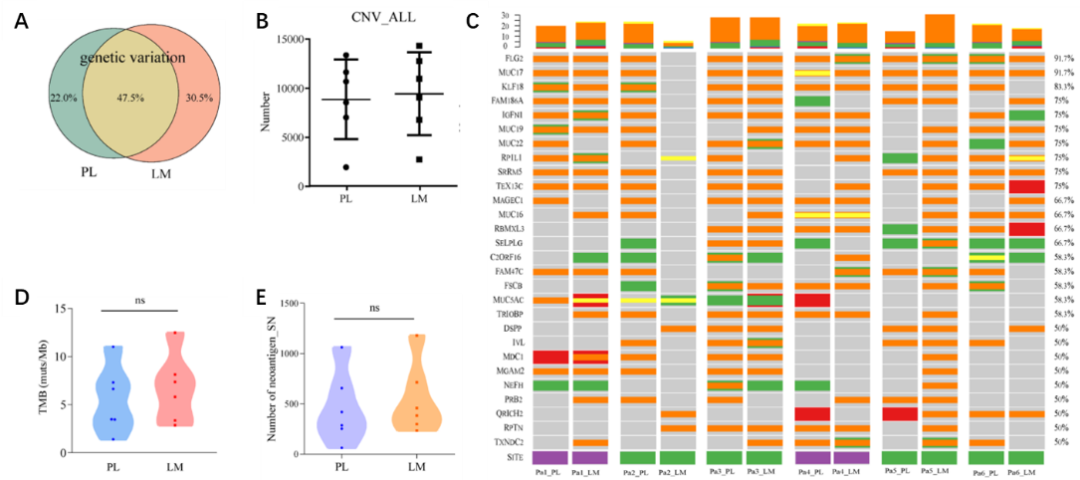
对6例患者配对原发灶和肝转移灶样本进行WES检测,结果显示,两病灶间共有基因突变达47.5%(图3A),CNV数量(图3B)、高频突变基因(图3C)均无显著性差异。TMB值(图3D)和预测新抗原数量(图3E)也没有明显差异,这意味着,就基因图谱而言,肝转移灶和肺原发灶异质性有限。
图3. 原发灶和肝转移灶之间基因图谱异质性
与肝转移灶相比,原发灶中免疫正向基因及通路显著富集
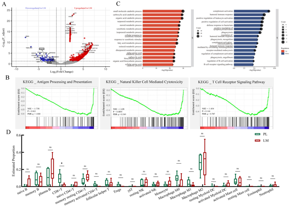
对6例患者的配对原发灶和肝转移灶样本进行转录组测序,结果显示,共有571个差异表达基因,其中在转移灶中表达上调的基因大部分与肝脏正常生理活动所需相关的代谢酶有关,而激活T细胞相关的免疫基因,如CD8A, LCK和ICOS在转移灶中表达下调(图4A)。与免疫治疗效果正相关的三条通路相关基因(包括抗原处理和呈递,NK细胞介导的细胞毒性,以及T细胞受体)在原发灶中有富集趋势(图4B)。通过差异表达基因进一步富集分析其相关的生物学过程,结果表明肝转移灶富集到各种物质的代谢和分解过程,而原发灶更大程度地富集到免疫细胞激活和免疫反应过程(图4C)。随后基于转录组测序结果初步探索了免疫细胞浸润情况,CD8+T细胞浸润在原发灶中显著较高(p=0.022)(图4D)。转录组测序结果表明,免疫正向及相关通路基因在肺原发灶中而非肝转移灶中显著富集。
图4. 原发灶和肝转移灶基于RNA的免疫微环境差异
肝转移灶中CD8+ T/NK细胞浸润偏低
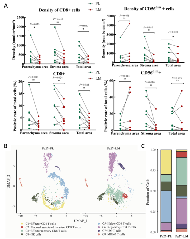
为进一步确认免疫细胞浸润的模式并探索原发灶和肝转移灶之间的免疫微环境差异,研究对24例患者配对样本进行mIHC检测,探究NK细胞、巨噬细胞和T细胞在两种病灶中的浸润差异。在对比24例患者肿瘤实质区和间质区不同免疫细胞浸润差异时,研究仅观察到NK细胞在原发灶中显著富集。为了排除系统治疗对原发灶和肝转移灶免疫微环境差异的影响,研究纳入了8例同一时间点取样的患者(Group A)。在Group A患者中,CD8+ T细胞和CD56dim+NK细胞阳性率在肝转移灶中均显著较低(图5A)。随后,研究又对1例患者的配对样本进行单细胞测序(scRNA-seq),共鉴定T/NK细胞5092个,对其进行重新聚类得到8个群集(图5B)。与mIHC结果类似,研究同样观察到原发灶中参与免疫杀伤的Effector CD8 + T细胞和Effector memory Treg CD8 + T细胞更多。而肝转移灶中调节型和抑制性如Helper CD4 + T细胞和Regulatory CD4+ T细胞则更多(图5C)。NK细胞在该患者中反而没有明显差异。转录组测序、mIHC以及单细胞测序结果共同表明,肝转移灶中免疫杀伤相关的CD8+ T细胞和NK细胞中浸润偏低。
图5. 肝转移灶中CD8+ T/NK细胞浸润偏低
结语
本研究对比了晚期NSCLC肝转移患者原发灶和肝转移灶对免疫治疗疗效响应的差异,并结合多组学技术探究其潜在机制。研究发现,mIHC在探究免疫微环境方面样本量需求低,灵活性更高,在样本稀有的情况下不失为一种较好的免疫机制探究技术。 37000vip威尼斯多组学技术可满足多种场景下的临床基础研究需求,有助于解决临床难题,为更多的患者带来福音。
参考文献
Deng JY, Gou Q, Yang L, et al. Immune suppressive microenvironment in liver metastases contributes to organ-specific response of immunotherapy in advanced non-small cell lung cancer. J Immunother Cancer. 2023;11(7):e007218.
作者:秦驼驼 审核:简爱 排版:Moro
相关阅读
37000vip威尼斯与广东省肺癌研究所合作研究成果:
Cell子刊:NGS结合类器官药敏试验准确预测肺癌患者临床疗效
ADJUVANT研究第八项成果:T细胞受体克隆型可提示EGFR亚型辅助治疗疗效
ADJUVANT研究第七项成果:T细胞受体β链TRBV6-6可提示EGFR阳性非小细胞肺癌不良预后