
老子有云:“无名,天地之始;有名,万物之母。”医学乃至人类的进步,源于不断发现、理解新事物,并赋予“无名”以名称。但这个过程也势必存在“冒名”。发现“名”之下的本质,就需要向“无名”做一次返璞。“肺腺鳞癌”之名夹杂着“肺腺癌”和“肺鳞癌”等称谓,其真实起源一直不甚明朗。也正是基于此,本研究利用多组学技术深入探讨了肺腺鳞癌的进化轨迹,试图揭开肺癌领域的小小一角。
——文章第一作者
上海交通大学医学院附属胸科医院赵瑞英医生
导语
肺腺鳞癌(ASC)是非小细胞肺癌(NSCLC)的一个罕见类型,发生率约占肺癌的0.4%-4.0%[1]。肺腺鳞癌的特征是,其腺癌(AC)和鳞细胞癌(SCC)成分均不低于10%,表现出明显的双相性。肺腺鳞癌的基因组起源及其发生发展至今仍然没有定论,既往分子研究主要关注部分基因的热点突变或区域信息,缺少更全面的基因组信息来阐释肺腺鳞癌的克隆关系和进化轨迹。临床也缺乏高级别的分子循证依据指导肺腺鳞癌的治疗决策。
近日,上海交通大学医学院附属胸科医院韩昱晨教授团队和陆舜教授团队与37000vip威尼斯合作,采用全外显子测序(whole-exome sequencing, WES)技术论证了肺腺鳞癌的细胞起源、克隆关系、进化轨迹及腺癌细胞潜在的线性可塑性,提出肺腺鳞癌可能是腺癌转化为鳞细胞癌的中间状态的设想,并通过时空组学(Stereo-seq)、人源性组织异种移植(patient-derived xenografts, PDX)小鼠模型及临床疗效验证了该设想。研究成果发表于Nature子刊npj Precision Oncology (IF = 7.9) [2]。病理科赵瑞英医生和肿瘤科徐云华医生为文章第一作者,韩昱晨教授和陆舜教授为通讯作者。
专家简介
韩昱晨 教授
上海交通大学医学院附属胸科医院
病理科主任,主任医师,博士研究生导师
国际肺癌研究组织(IASLC)病理委员会委员
中华医学会病理学分会胸部学组副组长
中华医学会病理学分会分子病理学组委员
上海市医学会分子诊断专科分会委员
上海市医学会病理分会委员
上海市医师学会病理委员会委员
中华病理学杂志通讯编委
陆舜 教授
上海交通大学医学院附属胸科医院
主任医师、博士生导师
上海市领军人才、上海市优秀学术带头人、国家重点专项首席专家、享受国务院特殊津贴
上海交通大学医学院附属胸科医院、上海市肺部肿瘤临床医学中心主任
中国抗癌协会理事、肺癌专业委员会主委
中国临床肿瘤学会(CSCO)常务理事 、希斯科基金会副理事长
上海市医学会肿瘤学会主委
中华医学会肿瘤学会委员、肺癌专业委员会主委
上海市医师协会肿瘤科分会副会长、专科规培组长
国际肺癌研究会官方杂志Journal of Thoracic Oncology副主编、The Oncologist杂志编委
上海市抗癌协会常务理事
中国医药生物技术协会精准医疗分会副主委
作为负责人主持科技部国际合作课题1项、国家新药创新重大专项1项、863重大课题子课题2项、国家自然基金面上项目1项
研究亮点
1、腺鳞癌中腺癌和鳞细胞癌成分的基因谱高度一致,提示两者可能为同一起源;
2、通过WES、时空组学及PDX模型等多组学论证了肺腺鳞癌是腺癌向鳞细胞癌转化的中间状态;
3、临床回顾性分析证实了EGFR阳性不同亚型对EGFR-TKI治疗的获益相当,强调了肺腺鳞癌和肺鳞癌患者临床检测EGFR突变的重要性。
研究方法
1、基因组分析
WES测序共纳入33例原发肺腺鳞癌患者,使用激光捕获显微切割(LCM)方法将手术切除的原发灶组织的腺癌及鳞癌成分分开,同时纳入部分患者的非肺腺鳞癌原发肿瘤、淋巴结转移、肺内转移或胸膜转移等样本。此外,研究还纳入7例手术切除EGFR阳性肺鳞癌(LUSC),以及公共数据库中的33例肺腺癌(LUAD)和15例EGFR野生型肺鳞癌。分析对比了腺癌和鳞细胞癌之间、原发灶和转移灶之间、以及肺腺鳞癌、肺腺癌、肺鳞癌之间的基因组特征,并重构肿瘤克隆进化关系。
2、时空组学分析
对经病理学家确认的含有腺癌和鳞细胞癌的组织切片进行时空组学测序,论证肺腺鳞癌中各组织学成分的动态变化及进化轨迹。
3、小鼠模型验证
通过PDX技术在小鼠中移植接种人源肺腺鳞癌组织,通过免疫组化和WES检测,比较移植前后及不同代数样本之间的表型及分子特征变化。
4、EGFR阳性不同亚型EGFR-TKI治疗疗效比较
回顾性分析对比了EGFR阳性纯肺腺癌、纯肺鳞癌和肺腺鳞癌经EGFR-TKI治疗的疗效,包括不同EGFR突变类型分组后的疗效差异。
研究结果
1、原发肺腺鳞癌的腺癌与鳞癌成分基因谱高度一致,提示共同起源
如图1所示,研究首先对比了33例肺腺鳞癌患者显微切割后腺癌样本和鳞细胞癌样本的基因谱。结果发现,33%的患者(11/33)携带EGFR激活突变,包括5例EGFR 19del,5例L858R和1例L861Q突变,24%的患者(5/33)的腺癌和鳞细胞癌成分中检测到MET Exon14跳读,其他驱动包括KRAS G12C/D及HER2 Exon20插入突变。
图1. 腺鳞癌显微切割腺癌和鳞细胞癌成分的基因谱
肺腺鳞癌的两种成分之间存在不同程度的共突变,提示腺癌和鳞细胞癌成分可能有相同的基因组起源(图2a)。其中共有驱动突变的癌细胞分数(cancer cell fraction, ccf)均大于0.99,提示这些驱动基因是驱动肿瘤发生发展的主克隆事件(图2b)。
图2. 腺鳞癌显微切割腺癌和鳞细胞癌成分的基因谱
2、原发和转移肺腺鳞癌的基因组特征存在差异
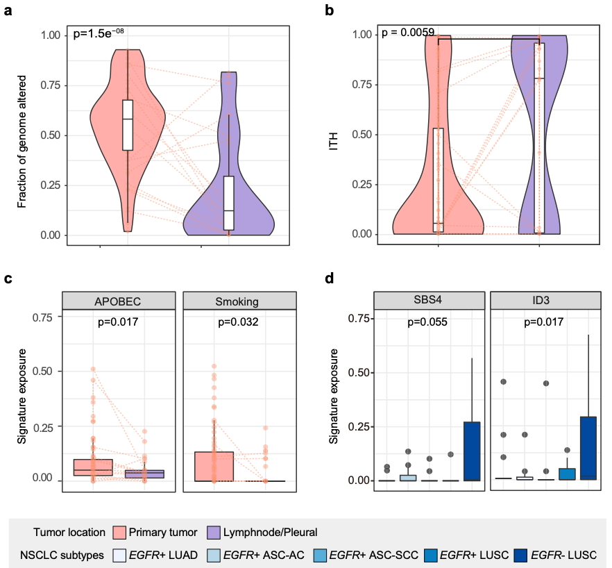
为了进一步探寻肺腺鳞癌基因组特征,研究者比较了原发肿瘤和转移灶之间的的基因组稳定性(fraction of genome altered, FGA)以及肿瘤内异质性(intratumoral heterogeneity, ITH)。研究观察到,相比淋巴结或胸膜转移,原发肺腺鳞癌中基因组不稳定性(FGA比例)显著更高(p<0.001)(图3a),原发肿瘤中高比例的APOBEC相关突变也证实了这一点(p=0.017)(图3c);而转移灶则显示了更高的ITH(p=0.0059)(图3b)。另外,对比不同EGFR状态NSCLC亚型发现,EGFR野生型肺鳞癌存在更高比例的吸烟相关突变(SBS4, p=0.055; ID3, p=0.017),但EGFR阳性肺腺鳞癌和肺鳞癌中的突变则较少与吸烟有关(图3d),提示EGFR阳性肺鳞癌与EGFR阳性肺腺鳞癌的突变特征相似,可能与EGFR野生型肺鳞癌存在本质差异。
图3. 原发和转移肺腺鳞癌的基因组特征
3、肺腺鳞癌肿瘤进化重构系统发育提示肺腺鳞癌发育进化的双相性
得益于计算机生物学的发展,体细胞变异信息也可以用作谱系标记,在不具备湿实验条件的情况下,为肿瘤的谱系追踪和进化关系预测提供快速而有力的证据。因此,研究者利用原发灶和转移灶样本的体细胞变异信息重构了系统发育树,进一步探寻了肺腺鳞癌的进化发育关系。
结果发现,转移样本的系统发育距离更接近具有相同组织学的肺腺鳞癌成分。例如,患者XS20所有样本中均检测到主克隆EGFR L858R突变,亚克隆突变PIK3CA E542K和TP53 R342截短突变仅在鳞细胞癌成分中检测到;患者的淋巴结及胸膜转移样本均呈现腺癌表型,在系统发育树上,它们与肺腺鳞癌的腺癌成分更为接近,鳞细胞癌成分则呈现单独的演化路径(图4a)。而XS04患者的淋巴结转移灶为鳞细胞癌表型,在进化关系上会更接近原发肺腺鳞癌的鳞细胞癌成分(图4b)。
图4. 描述不同表型淋巴结转移和原发肺腺鳞癌成分之间关系的进化系统发生
4、时空组学技术解析肺腺鳞癌不同组织学成分之间的动态转化
在临床实践中,常常能看到肺癌发生组织形态转化的情况,例如非小细胞肺癌转化成小细胞肺癌,腺癌转化成鳞癌等。结合到前面的进化树结果,本研究团队提出一个设想:肺腺鳞癌可能是腺癌向鳞癌转化过程中的中间状态。而腺癌开始进行鳞癌转化的过程中,腺癌和鳞细胞癌两种成分的细胞均可播散,从而导致不同表型转移灶的产生(图5a)。
图5. 腺鳞癌可能是腺癌往鳞癌转化的中间态的设想
为了验证这一设想,研究者采用时空组学技术对前瞻性收集的手术肺腺鳞癌组织样本进行分析。病理专家首先通过H&E和IHC染色划分了样本的腺癌(红色)、鳞细胞癌(蓝色)及腺癌-鳞细胞癌混合(绿色)区域(图5b)。通过时空组学测序发现,三个区域具有不同的基因转录活性(图5c);而将不同区域的细胞进行细胞簇聚类和组织学注释后,三个区域基本与病理染色区域吻合(图5d、e)。注释后的三个区域基本与病理染色区域吻合。通过表型注释簇,研究者使用Monocle2构建了一个转录轨迹来解释进化路径(图5f)。进化轨迹显示,腺癌和鳞细胞癌部分的细胞形成两个不同的分枝,而腺癌-鳞细胞癌双相性表型簇(绿色)则位于两者之间。基于此的拟时序分析则展示了腺癌往鳞细胞癌的转化路径,进一步支持了肺腺鳞癌进化方向的设想(图5g)。
图5. 空间转录特征阐述肺腺鳞癌的双相性表型
5、肺腺鳞癌源性组织异种移植模型确认肺腺鳞癌向鳞癌转化
为了进一步证实这一猜想,研究者使用PDX模型进行了验证。人源样本来自一例MET Exon14跳读突变的晚期肺腺鳞癌患者组织。在进行PDX移植瘤接种之后的P0代小鼠中,肿瘤组织表现出TTF1弥漫性高表达,P40在不同细胞中部分表达,为肺腺鳞癌表型。而从第1代(P1)开始,TTF1表达显著下降,而P40表达逐渐成为主导。在P2、P3、P4肿瘤中,几乎不表达TTF1,而超过90%的肿瘤区域表达P40,提示已几乎完全向鳞癌转化(图6)。
图6. 肺腺鳞癌人源性组织异种移植模型
6、EGFR阳性不同亚型的EGFR-TKI治疗疗效比较
约30%的肺腺鳞癌是EGFR阳性的,这类患者EGFR-TKI治疗疗效如何,与EGFR阳性肺腺癌及EGFR阳性肺鳞癌是否有差异呢?在研究的最后一部分,研究者回顾性分析了160例EGFR阳性纯肺腺癌、65例EGFR阳性纯肺鳞癌、52例EGFR阳性肺腺鳞癌经EGFR-TKI治疗的疗效。结果显示,三个亚型经EGFR-TKI治疗的疗效基本一致(图7a),鳞细胞癌成分比例不影响EGFR-TKI疗效(图7b),一线接受一代TKI治疗的患者,EGFR 19del和EGFR L858R分组后三个亚型之间疗效也无统计学差异(图7c、d)。
图7. 肺腺癌、肺腺鳞癌和肺鳞癌EGFR-TKI治疗疗效
总结
赵瑞英医生结语:回到同名异名的问题上,本质上,肺腺鳞癌与肺腺癌相似,所谓“同出而异名”,而“肺鳞癌”中的一小部分,例如EGFR阳性的肺鳞癌,可能是穿了马甲的“肺腺癌”——是腺癌转化而来,路上还被叫做腺鳞癌,此可谓“同名而异出”。
本研究创新性通过WES、时空组学及PDX模型等多组学论证了肺腺鳞癌是腺癌向鳞细胞癌潜在转化的中间状态的设想;阐述了腺癌和鳞细胞癌成分有相同的克隆起源,在肿瘤进化期间可能会单独播散,腺癌成分为早期事件,鳞细胞癌成分为晚期事件,而肺腺鳞癌是腺癌转化为鳞细胞癌的中间状态;确认了自然选择下肺腺鳞癌向鳞细胞癌表型转化的过程,提示驱动基因阳性肺鳞癌可能起源于腺癌细胞的发育进化;最后将研究方向回归临床,经临床回顾性分析证实了EGFR阳性不同亚型对EGFR-TKI治疗的获益相当,强调了肺腺鳞癌和肺鳞癌患者临床检测EGFR突变的重要性,应考虑将TKI作为所有初治EGFR阳性NSCLC患者的一线治疗方案。本研究为肺腺鳞癌提供了临床分子检测和治疗决策的循证依据。
参考文献
[1] Krause A, Roma L, Lorber T, et al. Deciphering the clonal relationship between glandular and squamous components in adenosquamous carcinoma of the lung using whole exome sequencing. Lung Cancer. 2020;150:132-138.
[2] Zhao R, Xu Y, Chen Y, et al. Clonal dynamics and Stereo-seq resolve origin and phenotypic plasticity of adenosquamous carcinoma. NPJ Precis Oncol. 2023;7(1):80.
作者:Klicking 审核:Xtinee 排版:Moro