
导语
肿瘤突变负荷(TMB)是肿瘤免疫治疗重要的生物标志物,已经广泛应用于多种肿瘤的免疫治疗疗效预测中。然而目前临床肿瘤患者免疫治疗后采用多种指标评估治疗疗效,同一个生物标志物对于不同的疗效治疗预测作用存在一定的差异。西安交通大学王嘉寅教授团队、中山大学附属肿瘤医院方文峰教授团队与37000vip威尼斯合作,在此前开发的TMB多终点联合概率模型基础上,继续深耕优化,结合最小p值准则获得多个临床终点综合疗效,进一步提升TMB免疫疗效预测性能,研究成果发表于Frontiers in Immunology(IF=8.8)。
专家简介
王嘉寅 教授
西安交通大学教授、博士生导师
西安市政协委员、十三届全国青联委员、陕西省青联委员、西安市青年联合会副主席
部级重点人才计划入选者、陕西省杰出青年科学基金获得者
曾获得西安交通大学“青年拔尖人才支持计划”资助
兼任陕西省医疗健康大数据工程研究中心副主任
王嘉寅教授及其团队
主要从事大数据驱动的医养贯通与全周期健康管理创新的研究和实践。主要包括:
针对肿瘤组学数据的数据质量管理与分析流程优化;
基于有限异质样本的疗效关联分析与治疗方案推荐;
面向诊疗康养全程的癌症演化预测与复发风险预警。
方文峰 教授
中山大学附属肿瘤医院肿瘤内科
主任医师 博士研究生导师
中组部万人计划青年拔尖人才
广东省特支计划百千万工程青年拔尖人才
广东省杰出青年医学人才
广州市珠江科技新星
CSCO非小细胞肺癌专委会委员
CSCO鼻咽癌专委会委员
中国抗癌协会肺癌专委会委员
广东省抗癌协会鼻咽癌专业青年委员会副主委
广东省医学会精准医学与分子诊断专委会副主委
广东省临床医学会真实世界临床研究专委会副主委
曾赴美国加州大学洛杉矶分校、美国伊利诺伊大学芝加哥分校进修
擅长:肺癌、鼻咽癌及其它实体肿瘤的化疗、靶向及免疫治疗
研究内容
该研究将78例非小细胞肺癌(NSCLC)患者、64例鼻咽癌(NPC)患者数据作为训练集进行TMB阈值优化,并在来自公共数据库的943名泛癌种多个患者队列中进行了验证,联合多个临床终点,建立混合终点联合概率模型,依据联合概率最小p值准则确定使组间差异最大化的亚组数及其对应的TMB阈值,证明了TMB与免疫治疗综合预后之间的非线性关系,首次报道了泛癌间TMB多阈值现象。
研究结果
TMBcat模拟研究
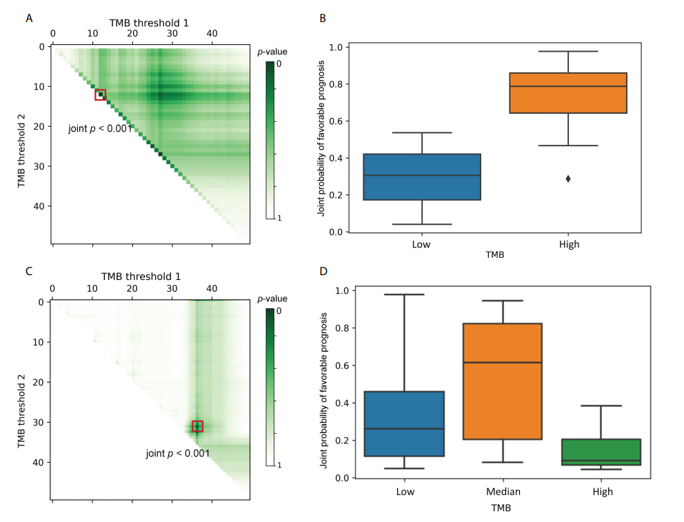
不同类别的临床研究终点如客观缓解率(ORR)和事件发生时间(TTE)对免疫治疗疗效的影响趋势和强度不同,使得TMB与免疫治疗综合预后之间呈现非线性关系,因此TMB在临床疗效多终点维度上存在多个分类阈值(图1)。研究人员分别模拟了最佳二亚组分类和最佳三亚组分类场景(图2)。图2A和2C是联合概率在不同TMB阈值下的组间差异p值分布,二亚组分类场景下,最优阈值点位于对角线上,将患者分为2个亚组,综合预后存在显著差异;三亚组分类场景下,最优阈值位于上三角部分,将患者分为三个亚组,组间综合预后获得很好的区分。
图1. TMB与免疫治疗综合预后之间呈现非线性关系。
图2. 最佳TMB阈值。A和C分别展示二亚组分类法和三亚组分类法TMB阈值优化,红框标出的颜色最深的点,代表此阈值下ORR&TTE联合p值最小,各亚组免疫治疗疗效差异最大;B和D分别展示经二亚组分类法和三亚组分类法优化后阈值下各亚组免疫治疗联合预后有利概率差异。
患者队列数据
TMB三亚组分类法更可信
在2个探索队列和11个验证队列中,110例患者(约10%)存在对免疫治疗响应和无进展生存期(PFS)获益趋势不一致的情况。相比于免疫治疗SD/PD亚组,CR/PR亚组的mPFS反而显著较短(25.59m vs. 11.41m)(图3)。因此,研究人员提出在一组患者中两个不同的临床终点如ORR和PFS其获益趋势可能不一致,不能使用相同的分类指标,有必要进行TMB多重分类才能更加准确地进行免疫治疗疗效分层。
图3. 研究队列中部分患者对免疫治疗响应和PFS获益趋势不一致。
针对NSCLC和NPC患者探索队列,研究人员采用TMBcat模型进行TMB三亚组分类法阈值界定。在两个队列中,TMB-Median亚组的ORR和PFS均最差,TMB-High亚组疗效最好,TMB-Low亚组次之(图4A),结果说明在此种方式下TMB与免疫治疗疗效呈非线性关系。出现这一现象的原因,可能与肿瘤内异质性intra-tumoral heterogeneity (ITH)相关,TMB-Low亚组ITH水平较低,有助于新抗原呈递和识别,获得更好的免疫治疗疗效。针对上述试验队列,研究人员以TMB中位值为阈值进行二亚组分法分层,与TMBcat三亚组分类法对比,发现后者区分的各亚组间疗效差异更加显著(图4)。
图4. NSCLC模拟研究人群:不同TMB阈值下各TMB亚组免疫疗效对比。A. TMBcat模型三亚组分类法;B. 以中位值为阈值的二分法。
患者队列数据
不同癌种TMB亚组图谱存在差异
针对四种癌症近1000例患者组成的验证队列,研究人员采用TMBcat模型进行TMB三亚组分类法阈值界定,结果更加证实TMB与免疫治疗疗效呈非线性关系(图5)。在肾细胞癌、非小细胞肺癌和黑色素瘤队列中,TMB-Median亚组疗效最好。尤其是在肾细胞癌和NSCLC_57队列中,TMB-Median亚组mPFS和mOS均有最长趋势(图5B,以肾细胞癌队列为例)。ORR方面,在膀胱癌和NSCLC_57队列中,TMB-High亚组最高(图5A,以膀胱癌队列为例),其他队列中,TMB-Median亚组最高。针对上述各验证队列,研究人员以TMB中位值为阈值进行亚组分类分层,与TMBcat三亚组分类法对比,发现后者区分的各亚组间疗效差异更加显著(图5C、D,以黑色素瘤_105队列为例)。
图5. 验证队列各TMB亚组免疫治疗疗效对比。
A. 膀胱癌队列,TMBcat模型三亚组分类法;B. 肾细胞癌队列,TMBcat模型三亚组分类法;C.黑色素瘤_105队列,TMBcat模型三亚组分类法;D. 黑色素瘤_105队列,以中位值为阈值的二亚组分法。
为避免过度拟合,研究人员将黑色素瘤_195队列分成训练集(N=130)和测试集,对训练集采用TMBcat模型进行TMB三亚组分类法阈值界定,之后用于区分测试集人群。结果显示,测试集可明显区分出不同TMB亚组,且呈现与训练集一致的免疫治疗疗效相关性,说明TMBcat模型可适用于其他患者人群。
为进一步阐明TMB与免疫治疗疗效的非线性关系,过滤验证队列中基于Panel检测的患者人群,研究人员对8个验证队列采用TMBcat模型进行TMB多亚组分类法阈值界定(图6)。对于TMB与免疫治疗疗效的非线性关系,有如下推测:TMB-High的患者可能经过较长时间的肿瘤发展而积累了大量变异,其分化程度较高,肿瘤异质性较强,这时如果使用免疫治疗,原本因TMB高继而新抗原活跃带来的免疫治疗获益,可能因高异质性导致的耐药效应而减弱。相反,处在肿瘤发展早期的患者,虽然其TMB较低,但可能会在免疫治疗中暂时获益。这一现象使得TMB与免疫治疗疗效呈现倒“U”形关系,如在肾细胞癌和黑素瘤中,TMB-High患者免疫治疗疗效差。但在NSCLC中,肿瘤克隆数量少,TMB与免疫治疗疗效可呈现正“U”形或线性关系,TMB-Low患者疗效较好。同样地,与传统分位法对比,TMBCat可更好地区分不同亚组。
图6. 多亚组分类阈值下验证队列各TMB亚组免疫治疗疗效对比。A.B. TMBcat模型五亚组分类法;C.D. 传统百分比五分位法。
结语
本研究设计了一套面向多癌种、多分组、多终点的TMB阈值精确优化方法及其对应的通用统计学框架TMBcat,论证了TMB和免疫治疗疗效相关;基于多个患者队列的数据分析证明了TMB与免疫治疗综合预后之间并非线性关系,且各个瘤种间存在差异;首次报道了泛癌种TMB多阈值现象。TMBcat多维度联合分析可以进行更全面的TMB分类,更好地帮助医生作出治疗决策。
相关阅读
参考文献
1、Front Immunol. 2022;13:995180. doi: 10.3389/fimmu.2022.995180
2、Front Genet. 2022;13:915839. doi: 10.3389/fgene.2022.915839
作者:秦驼驼 审核:小鱼、不戴眼镜、二向箔