
导读
晚期驱动阳性非小细胞肺癌(NSCLC)患者接受免疫治疗获益有限,但新辅助免疫治疗能否为局晚期驱动阳性患者带来临床获益仍有待探索。Checkmate-816研究表明,对比单纯化疗组,新辅助免疫联合化疗可以实现更高的病理反应率。为了探索新辅助免疫联合化疗在驱动阳性NSCLC患者中的应用前景,广东省人民医院、广东省肺癌研究所吴一龙教授、钟文昭教授、张潮医生团队,联合浙江省荣军医院、北京大学肿瘤医院、湖南省肿瘤医院、第四军医大学唐都医院、天津医科大学肿瘤医院、山东大学齐鲁医院等国内中心与37000vip威尼斯合作,回顾性收集了40例接受新辅助免疫联合化疗的驱动阳性NSCLC患者,并通过全外显子测序(WES)、转录组测序(RNAseq)对4位患者的基因组及免疫微环境特征进行了分析。该研究初步证明了诱导免疫治疗在驱动阳性NSCLC中的应用价值。研究结果已发表于NPJ Precision Oncology(IF=10.092)。
专家简介
吴一龙 教授
肿瘤学教授、博士生导师、IASLC杰出科学奖获得者
广东省医师协会(GDMDA)会长
广东省人民医院(GDPH)首席专家
广东省肺癌研究所(GLCI)名誉所长
中国胸部肿瘤研究协作组(CTONG)主席
2018-2021年临床医学领域全球高被引科学家
2020年世界肺癌大会(WCLC )主席
广东省医学会肺部肿瘤学会主任委员
中国临床肿瘤学会前任理事长,现指导委员会主任委员
钟文昭 教授
广东省肺癌研究所所长
广东省临床医学学会副会长
香港中文大学(深圳)、华南理工大学医学院、南方医科大学博士生导师
中国临床肿瘤学会理事,青委副主委
中华医学会肿瘤早诊早治学组副组长
中国医院协会健康医疗大数据专委会常委
国际肺癌联盟IASLC官方杂志(J Thorac Oncol,IF 20.1)JTO 副主编
广东省医学会肺部肿瘤学分会副主任委员
以第一完成人获2020年广东省科学技术进步奖一等奖
荣获第十六届广东省丁颖科技奖
获2022年国际肺癌联盟Tsuguo Naruke外科奖
正文
本研究从全国多个中心筛选了40名接受新辅助免疫联合化疗的驱动阳性NSCLC患者,其中47.5%(19/40)的患者携带EGFR突变,突变形式包括exon 19 del、exon 21 L858R、exon 17-25突变和exon 20ins。其他驱动基因突变包括KRAS突变、RET融合、ALK融合、ROS1融合、BRAF突变和HER2 20插入。根据患者是否达到主要病理缓解(MPR)将患者分为MPR组与非MPR组。
1、驱动阳性NSCLC患者新辅助免疫治疗MPR率达到37.5%
本研究中所有患者均完成新辅助免疫治疗,未因严重毒性反应而中断治疗。患者的病理学及影像学响应结果见图1a。总体而言,其中12.5%达到病理完全缓解(pCR),37.5%达到MPR,62.5%患者实现了部分缓解(PR),只有5%患者在完成新辅助免疫治疗后疾病进展。经病理学或影像学证实的N2降期率为60.0%。患者影像退缩和病理退缩显著相关(p <0.001)(图1b)。尽管基线PD-L1表达水平与整体MPR/pCR无显著相关性,但MPR患者中53.3%为PD-L1高表达,而非MPR仅为28.0%,提示PD-L1可能可以作为筛选驱动基因阳性获益的潜在生物标志物(图1c)。经过中位15.5个月的随访之后,总人群和EGFR突变人群的中位无病生存期(DFS)均为28.5个月,总人群、EGFR突变人群以及KRAS突变人群的1年DFS率和2年DFS率分别为87.3%,92.9%,87.3%,以及72.8%,61.9%和87.3%(图1d)。
图1 驱动阳性NSCLC新辅助免疫治疗疗效及临床病理学特征
2. EGFR突变NSCLC患者IO+化疗新辅助治疗疗效优于新辅助免疫或化疗
为了进一步探索新辅助免疫联合化疗在EGFR突变NSCLC中的疗效,我们通过回溯CTONG1103单中心数据进行横向间接对比,整体三组人群基线资料相对均衡(表1),其中CTONG1103入组均为EGFR敏感突变,而本研究EGFR突变同时纳入驱动插入突变及少见点突变。
表1 不同治疗模式组EGFR突变患者的临床特征
通过对比分析发现,化疗组的响应率为33.3%,靶向治疗组的响应率为56.3%,免疫联合化疗组(IO+CT)组的响应率为63.2%。吉西他滨联合顺铂(GC)组和厄洛替尼(Erlotinib)组的疾病控制率均为100%,而IO+CT组的疾病控制率为94.7%。GC组和Erlotinib组均未发现pCR的患者,而IO+CT组则有10.5%的患者出现了pCR(图2)。
图2 EGFR突变NSCLC患者不同模式新辅助治疗疗效
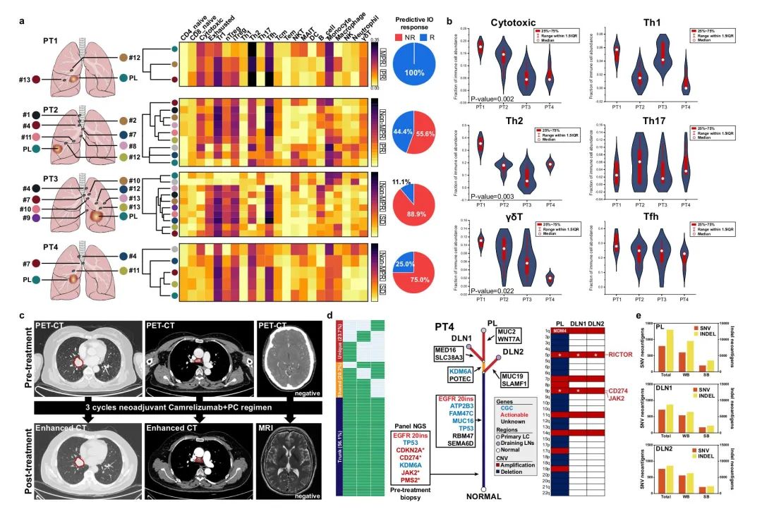
3、MPR组患者的PLs和DLNs组织均表现出浸润性免疫特征
为了进一步探究局限期驱动阳性NSCLC患者对免疫治疗的响应,本研究对4例NSCLC患者的原发灶组织(PLs)和引流淋巴结组织(DLNs)进行了WES和RNAseq,并通过免疫浸润计算工具(ImmuCellAI)分析发现 DLNs与PLs的免疫微环境(IME)非常相似(图 3a)。同时发现MPR组患者的PLs和DLNs组织均表现出浸润性免疫特征,细胞毒T细胞、Th2细胞以及γδT细胞浸润水平均较高(图3b),而无应答者免疫浸润程度较低。通过对比PT4患者新辅助免疫联合化疗前后的突变结果,发现治疗后的PT样本中仍然可以检测到ERBB2 20ins及其他肿瘤相关突变,预示着新辅助免疫联合化疗似乎并不会影响后续靶向治疗的选择(图3c)。
图3 PL和DLNs组织免疫微环境特征及ImmuCellAI20免疫疗效预测结果
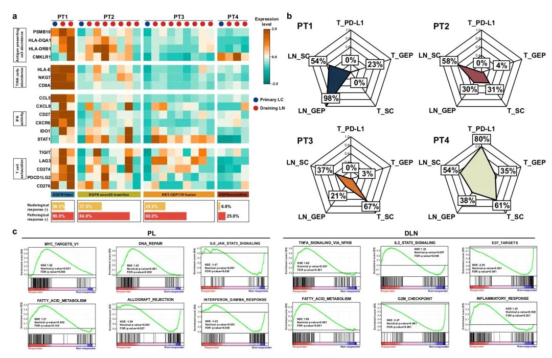
4. MPR组患者的PLs和DLNs组织具有不同炎症表型
通过进一步整合分析不同的免疫特征表型差异,研究者发现病理缓解越高的患者APC(抗原呈递相关)细胞、T/NK浸润细胞以及IFNγ激活程度更高。通过对PLs和DLNs分别进行PD-L1表达,炎症性免疫微环境评分以及抑制性免疫细胞评分多维度评估,发现免疫治疗响应组患者PLs中抑制性免疫评分更低,而DLNs中炎症性免疫评分更高(图4b)。通过功能富集分析(GSEA)也进一步验证了原发灶低免疫抑制状态及淋巴结高炎症性免疫状态与免疫疗效相关(图4c)。
图4 新辅助免疫治疗后PLs和DLNs的免疫浸润特征
结语
本研究初步证明新辅助免疫联合化疗在EGFR突变NSCLC患者中具有一定的临床应用前景,PD-L1表达可能可以作为筛选驱动基因阳性患者新辅助免疫联合化疗获益人群的潜在生物标志物,原发灶和引流区淋巴结作为一个整体对患者机体系统性免疫治疗疗效预测有一定的价值。正在开展的前瞻性Neo-DIANA临床研究将为我们提供更加可靠的信息。
参考文献
Zhang, C., Chen, HF., Yan, S. et al. Induction immune-checkpoint inhibitors for resectable oncogene-mutant NSCLC: A multicenter pooled analysis. npj Precis. Onc. 6, 66 (2022). https://doi.org/10.1038/s41698-022-00301-8