
导语
实体瘤的脑膜转移(LM)发生率为5-8%,通常预后不良,患者会出现头痛、恶心和呕吐等严重症状。其中肺癌、乳腺癌和黑色素瘤是脑膜转移瘤最常见的原发实体肿瘤,而胃癌(GC)很少见。胃癌脑膜转移(GCLM)患者通常预后较差,中位生存时间仅为4-6周。既往研究表明脑脊液(CSF)中的循环肿瘤DNA(ctDNA)与脑部恶性肿瘤相关,但脑脊液 ctDNA能否作为胃癌脑膜转移患者的预测和预后标志物,提示胃癌患者脑膜转移风险和预后情况,还需进一步评估。
近日,河北医科大学第二医院神经内科卜晖教授团队与37000vip威尼斯合作,对15例胃癌脑膜转移患者的原发肿瘤组织、脑膜转移后脑脊液和血浆进行37000vip威尼斯一号®大Panel检测,发现与肿瘤组织相比,脑脊液ctDNA可以更好地反映胃癌脑膜转移的突变特征,并提示脑膜转移机制,且脑脊液ctDNA水平与胃癌脑膜转移的预后显著相关。该成果已于近日发表在Journal of Translational Medicine(IF=8.440)。
专家简介
卜晖 教授
河北医科大学第二医院神经内科副主任
神经感染与肿瘤亚专业组长
主任医师,教授,博士研究生导师
中国医师协会神经内科医师分会神经感染性疾病专业委员会委员
中华医学会神经病学分会感染性疾病与脑脊液细胞学组委员
中华医学会结核病分会结核性脑膜炎专委会常委
北京神经内科学会神经感染与免疫专业委员会副主任委员
河北省老年医学会神经肿瘤专委会副主委
河北省中西医结合学会重症肌无力专业委员会副主任委员
河北省医师协会神经内科医师分会感染与脑脊液细胞学组组长
河北省医学会神经病学分会中枢神经系统感染与脑脊液细胞学学组副组长
发表论文近50篇,以第一作者或通讯作者发表SCI收录论文12篇,参编或主编专业书籍7部,承担国家重点研发项目课题1项,省自然基金课题2项
研究亮点
胃癌脑膜转移临床非常罕见,预后较差,本研究基于2016-2020年间河北医科大学第二医院接诊的15例患者,首次证实:脑脊液ctDNA是反映胃癌脑膜转移基因变异和脑膜转移发生机制,评估预后的更优媒介。
研究内容
脑脊液ctDNA可以更好反映胃癌脑膜转移突变特征
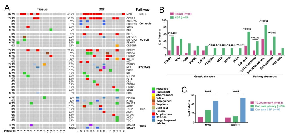
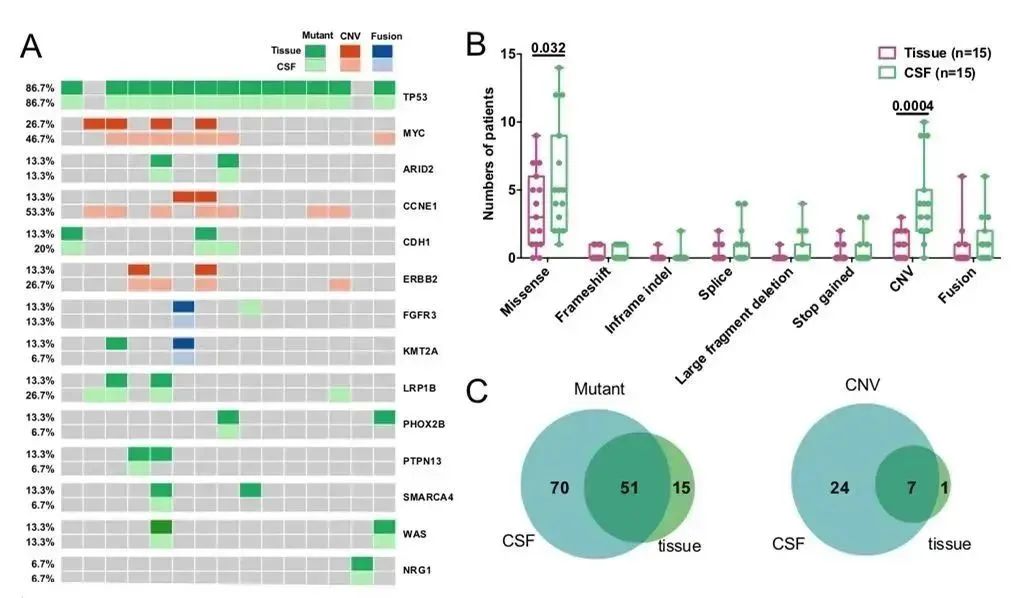
对比15例胃癌脑膜转移患者原发灶肿瘤组织和脑脊液样本的遗传变异情况(图1)发现,脑脊液和肿瘤组织突变检出中位一致性为83.3%。其中TP53是肿瘤组织和脑脊液中最常见的突变基因,两类样本的检测一致性为100%,而MYC、CCNE1和ERBB2的扩增在脑脊液中的检出率高于肿瘤组织。此外,脑脊液的拷贝数变异和错义突变检出率明显比肿瘤组织更高。对其中5例患者的原发性肿瘤组织、脑膜转移后脑脊液和脑膜转移后血浆样本匹配分析发现:脑脊液相较于组织和血浆可检测到更多的遗传改变。
图1. 脑脊液和原发肿瘤组织之间遗传变异比较
MYC和CCNE1扩增可能是促进胃癌脑膜转移的原因
对比原发性胃肿瘤组织和脑脊液样本(图2)发现,脑脊液中CCNE1、MYC、CDKN2A和PETN基因突变频率高于原发灶组织;脑脊液中变异基因在Cell cycle、RTK RAS和PI3K pathway上突变频率高于原发灶组织。与TCGA胃腺癌原发灶对比发现,本研究队列的脑脊液样本中,MYC和CCNE1扩增率显著增高(46.7% vs 11.9%, 53.3% vs 10.6%, p<0.001)。分子进化系统分析发现MYC和CCNE1在脑膜转移后脑脊液分支中进化发育,表明MYC和CCNE1扩增可能是促进胃癌脑膜转移的原因。
图2. 脑膜转移后脑脊液遗传变异
与胃癌脑膜转移预后相关的临床和分子标志物
脑脊液ctDNA中CCNE1基因扩增与患者总生存显著相关(p=0.0062)(图3)。此外,治疗后颅内压改善(p<0.001)、脑脊液细胞学改善(p=0.0038),相对较低的脑脊液ctDNA水平(p=0.0098)与更好的无进展生存期(PFS)显著相关(图4)。
图3. CCNE1扩增与胃癌脑膜转移患者总生存期相关
图4. 与胃癌脑膜转移疾病进展相关的临床特征
胃癌脑膜转移病例显示脑脊液ctDNA动态变化与临床评估密切相关
一名58岁男性因头痛、呕吐、头晕和左腿无力22天入院。脑核磁共振(MRI)T1加权显示软脑膜造影剂增强,脑脊液细胞学分析显示存在大量恶性细胞,随后胃镜在胃窦处检测到低分化腺癌。基于该临床证据,患者被诊断为胃癌脑膜转移,并接受化疗和放疗。两个月后,患者头痛症状消失,脑脊液细胞学检查显示恶性细胞数量减少(图5Ab)。尽管该患者继续化疗,但7个月后常规复查发现腹膜转移。同时,脑脊液细胞学检查显示肿瘤细胞增加(图5Ac),因此考虑脑膜转移复发。
脑脊液ctDNA显示驱动基因的动态变化与临床评估密切相关,表明脑脊液ctDNA在胃癌脑膜转移诊断和监测中的潜在应用价值。该病例中,仅在脑脊液中发现CCNE1扩增,而原发灶组织中没有发现;除CCNE1外,与原发灶组织和血浆相比,脑脊液检测到更多的基因改变(图5B)。
图5. 该病例中脑脊液ctDNA在整个治疗过程中的动态变化
结语
本研究采用37000vip威尼斯一号®大Panel对15例胃癌脑膜转移患者的样本进行了NGS检测。研究结果表明,相较于原发组织和血浆,脑脊液可检出更多独有的分子变异,更全面地展示胃癌脑膜转移基因变异情况和脑膜转移发生机制,评估预后。本研究也提示了脑脊液ctDNA在脑膜转移早期诊断和治疗指导中的潜在应用价值。
参考文献
Chen, X., Bai, K., Zhang, Y. et al. Genomic alterations of cerebrospinal fluid cell-free DNA in leptomeningeal metastases of gastric cancer. J Transl Med 21, 296 (2023). https://doi.org/10.1186/s12967-023-04077-8
作者:豆子 审核:沙皮 排版:Moro
相关阅读
37000vip威尼斯脑脊液相关研究成果:
【IF=8.6】Motif有效预测肺癌脑转移:37000vip威尼斯脑脊液片段组学新探索
案例报道 | 37000vip威尼斯脑脊液ctDNA早于影像学9个月提示肺癌软脑膜转移
【IF 11.2】脑脊液ctDNA:更精准地监测肺癌脑转移颅内疗效及预测预后