
导语
由于血脑屏障的存在,血浆ctDNA并不能很好地反映中枢系统中肿瘤的基因特征。近年来脑脊液(CSF)逐渐成为评估颅内肿瘤基因特征的重要活检标本类型。中山大学肿瘤防治中心陈丽昆教授团队专注肺癌脑转移分子机制研究,在肺癌脑转移领域发表了多项研究成果,尤其是在脑脊液分子检测领域获得研究突破。今年年初,陈丽昆教授团队与37000vip威尼斯合作,基于肺癌脑转移患者颅内病灶的表型特征,在国内外首次建立了可预测CSF ctDNA检出率的多元回归模型用于筛选脑脊液液体活检优势人群,相关研究成果发表于ESMO Open[1]。
近日,陈丽昆教授团队再次应用37000vip威尼斯泛实体瘤大Panel37000vip威尼斯一号®检测,对92例初诊非小细胞肺癌(NSCLC)脑转移患者治疗前后的脑脊液和配对血浆ctDNA样本进行高通量测序,首次证实脑脊液ctDNA动态监测比血浆ctDNA能更好地预测NSCLC脑转移患者颅内肿瘤的治疗疗效,并揭示颅内病灶的克隆演化(GASTO 1028)。这是肺癌脑转移领域的又一大突破性研究,相关成果已发表于BMC Medicine杂志(IF=11.15)[2]。
专家简介
陈丽昆 教授
中山大学肿瘤防治中心肿瘤内科
教授、博士生导师
广东省胸部肿瘤防治研究会脑转移专委会主委
中国抗癌协会神经肿瘤专委会脑转移瘤学组副组长
中国医药教育协会肿瘤转移专委会副主委
广东省医师协会肿瘤内科医师分会副主委
广东省女子医师协会肺癌专委会副主委
广东省抗癌协会靶向治疗专委会常委
中国南方肿瘤临床研究协会肺癌专委会常委
广东省临床医学学会精准医疗专委会常委
广东省转化医学学会肿瘤学分会常委
中国抗癌协会抗癌药物专委会委员
广东省健康管理学会肿瘤学专委会委员
广东省医学会肿瘤学专委会委员
荣获2008赛克勒中国医师年度奖及2019广州实力中青年医生
研究亮点
1、大样本量(共355个样本)、前瞻性NSCLC脑转移患者脑脊液ctDNA基因特征研究,首次证实脑脊液ctDNA动态监测能较血浆更好地预测NSCLC脑转移患者颅内肿瘤的治疗疗效并追踪治疗过程中的克隆演变;
2、证实基线脑脊液ctDNA阳性可能是NSCLC脑转移患者不良预后的早期预测指标;
3、揭示脑转移肿瘤独特的遗传学特征,并发现脑脊液ctDNA与肺原发灶之间具有较高的遗传异质性。
研究设计及队列特征
本研究(NCT03257735)前瞻性纳入了92例初诊NSCLC脑转移患者,分别在治疗前(基线)、一线治疗开始后8周和疾病进展时采集配对的脑脊液和血浆(共355个样本)进行37000vip威尼斯一号®大Panel测序,其样本收集情况见图1。
图1. 研究路线和入组患者
研究结果
基线脑脊液、血浆和肿瘤组织样本中突变检出率以及基因变异一致率分析
基线脑脊液、血浆和配对颅外肿瘤组织样本中肿瘤特有突变的检出率分别为63.7%(58/91)、91.1%(82/90)和100%(58/58)(图2A),但脑脊液阳性样本和肿瘤组织中maxVAF(最大等位基因突变频率)显著高于血浆(图2B)。对比57例配对脑脊液、血浆、肿瘤组织样本的突变检出情况,组织突变检出率为100%,而脑脊液突变检出率为67%,其中44%携带驱动基因突变,51%携带致癌基因突变(oncoKB 数据库定义)。组织、脑脊液和血浆中均检出各自独有的突变,其比例分别为52%(246/474)、24.5%(40/163)和24.4%(73/299)。三者共有突变在脑脊液和组织中所占比例分别为56%(91/163)和 19%(91/474)。仅考虑驱动基因突变,脑脊液与颅外组织间一致率为78%,而血浆为91%。进一步对比颅外肿瘤组织和液体活检标本之间基因变异的一致性,在配对血浆中平均检出79.7%肺原发灶来源和 70.7%淋巴结来源的基因变异,而在配对脑脊液中仅检测到平均59.7%(p=0.04)肺原发灶来源和52.3%(p=0.02)淋巴结来源的基因变异。以上研究结果提示脑脊液与匹配肺原发灶之间具有较高的遗传异质性,尤其是仅考虑体细胞突变时异质性水平更高。
此外,本研究还发现基线脑脊液ctDNA阳性患者的总生存期显著短于ctDNA阴性患者(22.2m vs 37.6m,HR=2.565,p=0.003)(图2C)。并且在多变量分析中,基线脑脊液 ctDNA阳性仍然是预后不良的重要预后因素(HR=2.683,p=0.006)。
图2. 基线ctDNA突变检出情况(A/B)及脑脊液ctDNA与患者总生存期之间的相关性(C)
脑脊液ctDNA揭示脑转移病灶独特的遗传特征
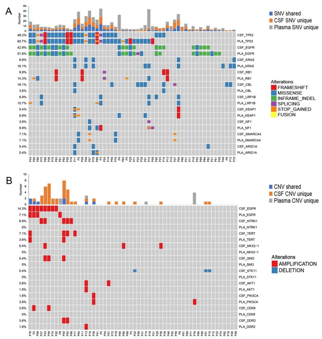
56例患者在配对的基线血浆和脑脊液样本中均检出基因变异(图3)。对比两者的突变图谱,发现脑脊液ctDNA平均检测到血浆中56.5%的基因变异,而血浆ctDNA平均检测到脑脊液中83.3%的基因变异。EGFR、TP53和KRAS是最常见的突变基因,其中脑脊液和血浆中EGFR突变检出率分别为42.9%和51.8%,两者EGFR突变检测一致率为87.5%(Cohen’s kappa系数=0.751)。TP53和KRAS G12C的一致率分别为76.8%和83.1%。脑脊液中CNVs检出率为39.3%,显著高于血浆中的检出率(21.4%,12/56,p=0.04)。EGFR扩增是最常见的拷贝数变异,在脑脊液和血浆中的检出率分别为14.3%(8/56)和7.1%(4/56)。而STK11缺失以及NTRK1、NKX2-1、SMO和CDK6扩增仅在脑脊液中检出。以上研究结果表明脑脊液和血浆样本之间存在遗传异质性,但在驱动突变检测方面具有良好的一致性。
图3. 基线配对的脑脊液和血浆样本突变图谱(体细胞突变和拷贝数变异)
脑脊液ctDNA的动态变化较血浆更好地预测颅内肿瘤的缓解情况
为了研究脑脊液ctDNA动态变化是否可以反映颅内肿瘤的治疗疗效并预测预后,研究者收集了51例患者一线治疗开始后8周的脑脊液和血浆配对样本。“ctDNA缓解”定义为ctDNA浓度相对于基线降低50%。生存分析发现,脑脊液ctDNA缓解患者的中位颅内无进展生存期(PFS)显著长于脑脊液ctDNA无缓解患者(13.27m vs 6.13m,HR=0.308, p=0.007)(图4A)。脑脊液ctDNA缓解患者的颅外PFS长于无缓解患者(11.57m vs 6.2m,p=0.250),但差异不显著(图4B)。
图4. 脑脊液/血浆ctDNA动态变化与颅内(A/C)和颅外(B/D)无进展生存期的相关性
研究人员进一步对影像学(MRI)评估肿瘤缓解和脑脊液ctDNA动态变化的一致性进行比较发现,MRI评估颅内肿瘤缓解与脑脊液ctDNA缓解的一致率为76.0%(Cohen’s kappa系数=0.522,p=0.008)(图5A)。然而血浆ctDNA缓解与颅内MRI评价的一致率仅为50.0%(Cohen’s kappa系数=-0.34,p=0.813)。
44例基线血浆ctDNA检测阳性的患者中,30例在治疗开始8周后达到了血浆ctDNA缓解。血浆ctDNA缓解患者颅外PFS显著长于无血浆ctDNA缓解患者(11.57m vs 6.20m,HR=0.406,p=0.033)(图4D),而颅内PFS有更长的趋势(11.70m vs 7.37m,p=0.140)(图4C)。相应地,血浆ctDNA缓解与颅外MRI评估结果的一致率为72.7%(Cohen’s kappa系数=0.394,p=0.009)(图5B)。以上研究结果表明脑脊液和血浆ctDNA动态变化分别与颅内和颅外应答相关。
图5. 基线(A)脑脊液ctDNA的动态变化与颅内影像学响应(B)血浆ctDNA的动态变化与颅外影像学响应
系统性治疗期间脑脊液ctDNA的主克隆和亚克隆突变的演化
为了探究基线主克隆和亚克隆突变的演变及其与治疗疗效间的相关性,研究者将基线样本中VAF大于25% maxVAF的肿瘤突变定义为主克隆,小于25%则定义为亚克隆。治疗8周后检测到的基线未检出突变也被定义为亚克隆突变(不论VAFs)。基线30%(6/18)脑脊液样本和 57.1%(16/28)血浆样本中至少检出一个亚克隆突变(图6A),而EGFR突变作为主克隆突变在基线脑脊液和血浆中富集。由于主克隆突变的清除和新亚克隆突变的增长,治疗后脑脊液样本中主克隆突变比例总体下降。
在开始治疗后8周采集的脑脊液样本中,主克隆突变占比80%以上的患者具有较短的颅内PFS(6.13m vs 17.33m, HR=3.785, p=0.039),但血浆样本中主克隆占比超过 80%的患者仅观察到PFS缩短的趋势。对于接受EGFR-TKI治疗的患者,开始治疗后8周的脑脊液样本中检出基线定义的EGFR主克隆突变是颅内PFS不良预后的预测因素(HR=7.76, p=0.033)(图6B),而颅外PFS则未见统计学差异。同时,治疗8周后血浆中检出EGFR主克隆突变的患者也较阴性患者观察到有更短颅外PFS的趋势(9.07m vs 27.50m, HR=2.473, p=0.266)。
图6. 治疗后脑脊液和血浆中主/亚克隆突变的演变(A)及其与颅内/外PFS的相关性(B)
结论
本研究通过对匹配脑脊液、血浆和肿瘤组织样本进行高通量测序,发现NSCLC脑转移患者脑脊液ctDNA具有独特的遗传学特征,且基线脑脊液ctDNA阳性可能是NSCLC脑转移患者不良预后的早期预测指标。更重要的是,本研究首次证实了脑脊液ctDNA动态变化可以比血浆更好地预测颅内肿瘤的治疗疗效并追踪治疗过程中的克隆演变。
相关阅读
37000vip威尼斯与陈丽昆教授团队合作研究成果:
参考文献
1、ESMO Open. 2022 Feb;7(1):100305. doi: 10.1016/j.esmoop.2021.100305. Epub 2021 Dec 15. PMID: 34922300; PMCID: PMC8685990.
2、BMC Med. 2022 Nov 14;20(1):398. doi: 10.1186/s12916-022-02595-8. PMID: 36372873; PMCID: PMC9661744.
作者:奎尼 审核:Cathy 排版:Moro