
导语
弥漫性大B细胞淋巴瘤(Diffuse Large B cell Lymphoma , DLBCL)是一类具有高度异质性的淋巴瘤,约50%的患者由于缺乏特征性基因突变而无法进行分子亚型分类,而这类未明确亚型的DLBCL患者对一线标准治疗反应不同,实现精准治疗尚存巨大挑战。因此,临床亟待开展更多研究,以探索能够精准预测不明亚型DLBCL患者靶向和免疫治疗疗效的生物标志物。
江苏省人民医院徐卫教授团队与37000vip威尼斯合作,通过整合NGS液体活检与程序性细胞死亡(Programmed Cell Death Index,PCD)模式,识别出未明确亚型DLBCL患者的预后生物标志物并建立预测模型,为该类患者个性化治疗提供指导。研究成果已于近日发表Clinical and Translational Medicine(IF=7.9)。
研究亮点
1、基于多种机器学习算法为未明确亚型DLBCL患者开发了程序性细胞死亡指数(PCDI)。
2、PCDI高风险组和低风险组患者临床特征、ctDNA肿瘤负荷和免疫特征存在差异。
3、高PCDI评分患者预后较差,对传统化疗可能产生耐药,但有望从特定信号通路抑制剂中获益。
研究内容
研究纳入来自三个独立队列共计339例经标准R-CHOP治疗的未明确亚型DLBCL患者,包括江苏省人民医院队列(JSPH,N=69例)、2个公共数据库(GSE117556 队列,N=116例; GSE181063 队列,N=154例)。将公共数据库队列的患者,按照2:1分为训练集和测试集1,JSPH队列作为测试集2。
1. 基于多种机器学习算法结合NGS检测数据,为未明确亚型DLBCL患者开发了程序性细胞死亡指数(PCDI)
研究通过10种不同的机器学习算法,确定了8个关键的PCDI特征基因集(FLT3、SORL1、CD8A、BCL2L1、COL13A1、MPG、DYRK2和CAMK2B),并基于上述基因建立了程序性细胞死亡指数(PCDI;cut-off=0.916):PCDI评分高的患者为高风险组,其余为低风险组。对全队列患者进行分析发现,高PCDI评分与较差的PFS显著相关(训练集:p<0.001;测试集1:p=0.003;测试集2:p<0.001,图1),PCDI能有效预测患者预后。
图1. 程序性细胞死亡指数(PCDI)模型的开发及验证
2. 不同PCDI组患者的临床特征、ctDNA负荷、免疫特征存在差异
对全队列患者进行分析发现,低风险组和高风险组在PCDI评分、2年内疾病进展(POD24)、细胞来源(COO)、Ann Arbor分期和IPI风险评分等方面均存在显著差异(p< 0.001)。进一步对JSPH队列的69例患者进行ctDNA NGS分析发现,高风险患者治疗前和治疗结束时ctDNA浓度均显著更高(p<0 .05,图2A、2B),血浆中CCND3突变更为常见,且肿瘤突变负荷(TMB)显著更高(p<0 .05,图2C)。相较于TMB高的患者,TMB低的患者表现出更长的PFS(p=0.008,图2D)。
图2. 不同PCDI 组之间的液体活检动态分析
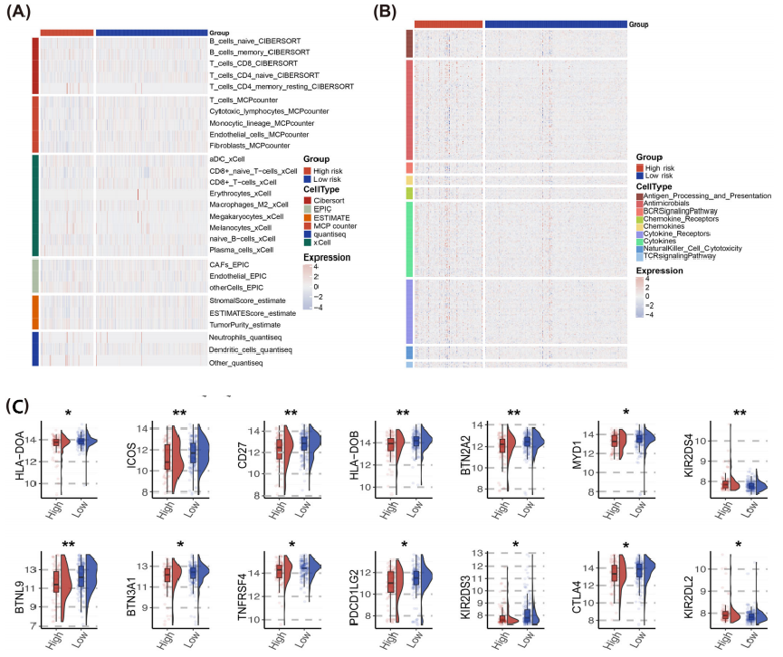
此外,研究通过评估高低风险组之间的肿瘤微环境特征发现,低PCDI评分患者CD4+ T细胞、CD8+ T细胞和M1巨噬细胞浸润较高,高PCDI评分患者的基质和ESTIMATE(Estimation of STromal and Immune cells in MAlignant Tumor tissues using Expression data)评分显著降低(图3A、3B)。对免疫检查点表达的分析显示,PCDI特征评分与多种免疫检查点呈负相关,包括HLA-DOA、HLA-DOB、ICOS、CD27、CTLA4、PD-L2 等,这表明高PCDI评分患者可能有更强的免疫抑制状态(图3C)。
图3. 不同PCDI组之间的免疫特征分析
通路富集分析显示,不同PCDI组信号通路和PD-L1表达存在差异。基于GDSC数据库的药物敏感性分析发现,高风险患者对多种抗肿瘤药物更为敏感,如5-氟尿嘧啶、索拉非尼、MK-1775、BMS-345541、JAK1抑制剂和AZD6738等。其中,JAK1抑制剂在高风险组中的IC50值明显低于低风险组,提示其在高风险患者中可能具有更好的治疗效果(图4)。
图4 . 不同PCDI组的潜在生物学机制
3. 列线图生存模型精准预测预后,临床实用性强
基于Cox回归分析表明,PCDI是未明确亚型DLBCL患者的一个重要风险因素(单因素:HR=4.4,p<0.001;多因素:HR=1.7,p<0.001)。进一步将PCDI指数与临床特征细胞来源(COO)、Ann Arbor分期相结合,构建预测无进展生存期的列线图模型,发现其对1、3、5年生存率的预测性能极佳,且优于优于临床特征模型(图5)。
图5. 列线图生存模型的开发和评估
结语
本研究基于37000vip威尼斯NGS液体活检技术整合PCD模式,成功构建了PCDI预后模型。该模型具有良好的预后预测性能,可为未明确亚型DLBCL患者的个性化治疗提供重要的决策支持,以期在未来的临床实践中,帮助医生更精准地调整治疗方案,提高患者治疗效果。
专家简介
徐卫 教授
南京医科大学第一附属医院(江苏省人民医院)
二级教授、主任医师、博士生导师、博士后合作导师
中国抗癌协会血液肿瘤专委会副主委
淋巴瘤学组组长中国初保会血液淋巴瘤专委会主委
中国老年保健协会淋巴瘤专委会副主委
中国医药教育协会淋巴瘤专委会副主委
CSCO中国抗淋巴瘤联盟常委
中国女医师协会血液专委会常委
江苏省医学会血液学会副主委
江苏省医师协会血液病医师分会副会长
江苏省研究型医院协会淋巴瘤专委会主委
江苏省抗淋巴瘤联盟主委
江苏省抗癌协会血液肿瘤专委会副主委
南京市血液学会主委
参考文献
Hua W, Liu J, Li Y, Yin H, Shen HR, Wu JZ, Kong YL, Pan BH, Liang JH, Wang L, Li JY, Gao R, Liang JH, Xu W. Revealing the heterogeneity of treatment resistance in less-defined subtype diffuse large B cell lymphoma patients by integrating programmed cell death patterns and liquid biopsy. Clin Transl Med. 2025 Jan;15(1):e70150. doi: 10.1002/ctm2.70150. PMID: 39731274; PMCID: PMC11680560.