
导语
既往认为携带驱动基因变异的肺恶性肿瘤患者接受免疫检查点抑制剂的治疗获益有限,今年肺癌高峰论坛上《NSCLC少见罕见靶点共识与争鸣》中指出:除了BRAF突变或KRAS和TP53共突变的非小细胞肺癌(NSCLC)之外,其他驱动基因阳性NSCLC患者难以从一线免疫治疗中获益。但目前尚未有大型前瞻性临床研究验证过RET重排肺恶性肿瘤的免疫治疗疗效,肿瘤免疫微环境(TIME)的探索分析将有助于更加深入的了解该类患者疾病特征,为精准治疗提供更多线索和依据。
广东省人民医院杨衿记教授团队与37000vip威尼斯合作,使用多重荧光免疫组化技术(mIHC)初步探索RET重排肺恶性肿瘤TIME特征,并提示其与预后的关系。同时,对其中免疫治疗患者数据进行了收集整理,分析了该类患者的免疫治疗疗效。相关研究结果发表于Cancer Treatment and Research Communications。
专家简介
杨衿记 教授
广东省人民医院
主任医师、博士生导师、博士后合作导师
广东省人民医院 肿瘤医院 肺内一科主任。中国初级卫生保健基金会肺部肿瘤慢性病专业委员会主任委员、中国临床肿瘤学会(CSCO)理事、广东省健康科普促进会肺癌分会主任委员。曾留学丹麦和美国,主要研修临床肿瘤学与早期临床试验。
主攻肺癌精准治疗与转化医学。主持2项国家自然科学基金面上项目、1项国家科技部慢病重大项目子课题和2项省自然基金面上项目。研究方向:双驱动基因肺癌、肺癌c-Met分子信号转导通路、肺癌分子靶向治疗的原发与继发耐药、I.O.治疗的精准化。以第一/共一/通信作者在Cell Reports Medicine、the Lancet Respiratory Medicine、Annals of Oncology、the Journal of Hematology and Oncology和Clinical Cancer Research等杂志上发表SCI论文38篇。主持获得广东医学科技奖一等奖1次。参与获得国家科技进步奖二等奖1次、中华医学科技奖一等奖1次、省科学技术一/二等奖各3/2次 。
2015年度首届“羊城好医生”。2018年度“广东好医生”。2019年度“国之名医·优秀风范”。2022年度“推动行业前行的力量”十大医学先锋专家。
主编《怒放的生命:100个活过5年晚期肺癌患者抗癌记》。《钻石突变,十年磨一剑:ALK或ROS1阳性晚期肺癌患者10年生存录》。
研究设计
研究纳入29例在2016年5月到2021年5月期间在广东省人民医院就诊,并通过NGS检测出RET重排的肺恶性肿瘤患者(排除EGFR突变、ALK重排、ROS1重排、MET突变、KRAS突变、BRAF突变和NTRK重排),通过mIHC分析基线组织TIME特征,并对接受免疫治疗的患者进行随访,中位随访时间10.5个月。
研究结果
RET重排肺恶性肿瘤患者病理特征
29例RET重排肺恶性肿瘤患者中,腺癌占比86%(25例),鳞癌7%(2例),肉瘤3%(1例)。排除无法获得基线组织样本和基线时确诊病理为非肺源样本的患者,研究进一步评估了 13 个基线肺组织样本的病理特征,发现无论是早期还是局部晚期转移,腺泡型占肺腺癌患者比例最大,其次为实性型(图1)。
图1. RET重排肺恶性肿瘤患者的病理特征
RET重排肺恶性肿瘤组织及血浆突变图谱
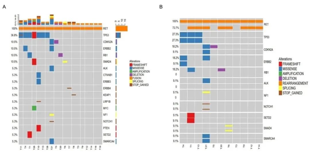
对19 例有基线组织NGS测序结果的患者进行突变分析发现,TP53、CDKN2A、ERBB2、RB1和SMAD4为高频伴随突变,突变发生率分别为36.8%(7/19)、10.5%(2/19)、10.5%(2/19)、10.5%(2/19)和10.5%(2/19)(图2A)。11例患者同时具有基线组织和血浆,组织和血浆样本中RET重排检出一致性为72.7%(8/11)(图2B)。
图2. RET重排患者基线组织与血浆突变图谱
RET重排肺恶性肿瘤组织TIME特征
对17例患者基线组织样本进行mIHC检测发现,与局部晚期或晚期转移性RET重排肺恶性肿瘤相比,早期RET重排患者肿瘤间质区CD8+T细胞的密度显著更高(p = 0.014)(图3A)。对比RET重排肺恶性肿瘤实质区与间质区的免疫细胞浸润程度发现,肿瘤间质区M2巨噬细胞浸润程度显著高于肿瘤实质区(p = 0.046)(图3B)。进一步分析免疫细胞浸润程度与预后的相关性发现,肿瘤实质区M2型巨噬细胞浸润程度高(M2巨噬细胞浸润比例≥5%)可能是RET重排肺恶性肿瘤预后较好的生物标志物,但受限于样本量较少,p值未达到显著(p = 0.098)。
图3. RET重排患者基线组织TIME特征
RET重排肺恶性肿瘤免疫治疗疗效
对7例接受免疫治疗的患者进行疗效评估发现,4例患者获得部分相应(PR),2例患者疾病稳定(SD),1例患者疾病进展(PD),目标响应率(ORR)为57.1%。3例IV期及2例IIIC期患者接受一线免疫治疗,中位无进展生存期(mPFS)为5.7个月。
P4是一例携带RET重排的肺鳞状细胞癌患者,其PD-L1表达为15%。患者接受6周期化疗联合帕博丽珠单抗治疗,后续又接受2周期帕博丽珠单药治疗,最佳疗效为PR,PFS为5.3个月(图4A)。
P23患者携带KIF5B-RET重排,PD-L1表达为80%。患者接受4周期化疗联合帕博丽珠单抗治疗,后续接受帕博丽珠单抗和贝伐珠单抗联合治疗,最佳疗效为PR,肿瘤皱缩达到46%(图4B)。
图4. RET重排患者免疫治疗前后影像学变化
结语
该研究初步探索了RET重排肺恶性肿瘤的TIME特征,研究结果发现早期患者肿瘤间质中CD8+T细胞浸润程度显著高于局部晚期或晚期转移性患者,肿瘤间质区M2巨噬细胞浸润程度显著高于肿瘤实质区,同时发现M2巨噬细胞浸润程度高可能是RET重排肺恶性肿瘤预后较好的生物标志物,为后续免疫治疗在RET重排患者中的应用提供了有价值的信息。
参考文献
Gao QY, Xiao FM, Lin XC, Chen YQ, Li YF, Lu C, Su JW, Tan QQ, Zhang CY, Yang J, Wu YL, Chen HJ, Yang JJ. Pathological characteristics and tumour immune microenvironment of lung malignancies with RET rearrangement. Cancer Treat Res Commun. 2023 Apr 20;35:100707.
作者:Chloe 审核:Linda 排版:Moro
相关阅读
37000vip威尼斯与广东省肺癌研究所合作研究成果:
17分!Cell子刊:NGS结合类器官药敏试验准确预测肺癌患者临床疗效
ADJUVANT研究第八项成果:T细胞受体克隆型可提示EGFR亚型辅助治疗疗效
ADJUVANT研究第七项成果:T细胞受体β链TRBV6-6可提示EGFR阳性非小细胞肺癌不良预后