
导 语
肺胎儿型腺癌 (FLAC) 是一种罕见的肺腺癌,根据其临床病理特征和生物学行为,FLAC可进一步分为高级别胎儿腺癌 (H-FLAC) 和低级别胎儿腺癌 (L-FLAC)。L-FLAC确诊时分期一般较早,预后良好;而H-FLAC确诊时通常处于晚期,预后不及L-FLAC和普通肺腺癌。目前,针对FLAC的研究基本来自病例报道,FLAC的分子特征,尤其是其表观遗传和转录组学特征仍需进一步明确。
近日,中国医学科学院肿瘤医院林琳教授、应建明教授团队,通过37000vip威尼斯多组学检测平台,对20例FLAC患者的多区域样本进行全外显子测序、DNA靶向甲基化测序及全转录组测序,发现H-FLAC和L-FLAC在多组学景观上存在差异,并且这两个亚型还表现出多层面瘤内异质性(ITH)差异,且不同类型的ITH对患者预后影响不同。相关研究成果发表于Nature子刊npj Precision Oncology(IF=7.9)。
研究方法
研究共纳入20例FLAC患者,包括12例H-FLAC和8例L-FLAC。每位患者获取肿瘤边缘经组织病理学确认的正常组织,以及对应FFPE上3个相隔至少0.3厘米的肿瘤区域样本。对所有患者共计60份肿瘤组织和20份正常组织样本进行全外显子测序(WES)和靶向甲基化检测,同时再对其中6例患者共18份肿瘤组织和6份正常组织样本进行Bulk RNA-Seq检测(图1)。通过对比不同亚型FLAC患者的基因突变谱、甲基化模式以及转录表达差异,深入了解FLAC分子特征和多组学景观。
图1. 研究线路图
研究结果
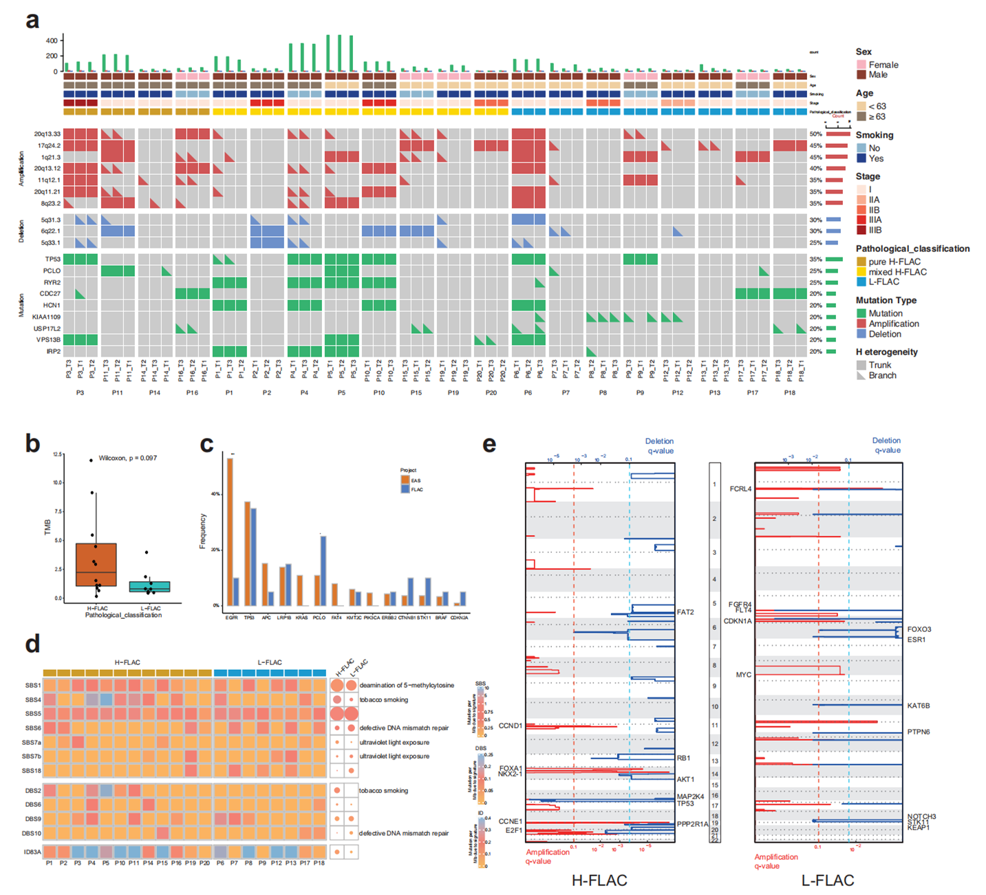
H-FLAC和L-FLAC基因突变图谱特征存在差异
FLAC患者突变图谱特征显示,TP53基因的突变频率最高,尤其在H-FLAC中(图2a)。所有FLAC患者的平均肿瘤突变负荷(mTMB)为2.6mut/MB,其中H-FLAC患者为3.6 mut/MB,略高于L-FLAC患者的1.3 mut/MB(图2b)。与东亚肺腺癌队列(EAS-LUAD)相比,FLAC患者的EGFR基因突变频率显著更低(图2c)。突变特征分析表明,与年龄相关的SBS1和SBS5特征在FLAC患者中富集(图2d)。与L-FLAC相比,H-FLAC中与烟草相关的SBS4和DBS2更加富集,而与DNA错配修复缺陷相关的SBS6和DBS10在L-FLAC中更富集。GISTIC 2.0分析显示,不同亚型的FLAC在拷贝数变异(CNV)的基因上存在差异(图2e)。
图2. FLAC患者基因组景观和突变特征。
a: FLAC患者基因突变图谱特征;b: H-FLAC与L-FLAC亚型肿瘤突变负荷比较;c: FLAC与东亚肺腺癌队列基因突变频率对比;d: FLAC患者COSMIC突变特征分布;e: H-FLAC和L-FLAC亚型的体细胞拷贝数变异。
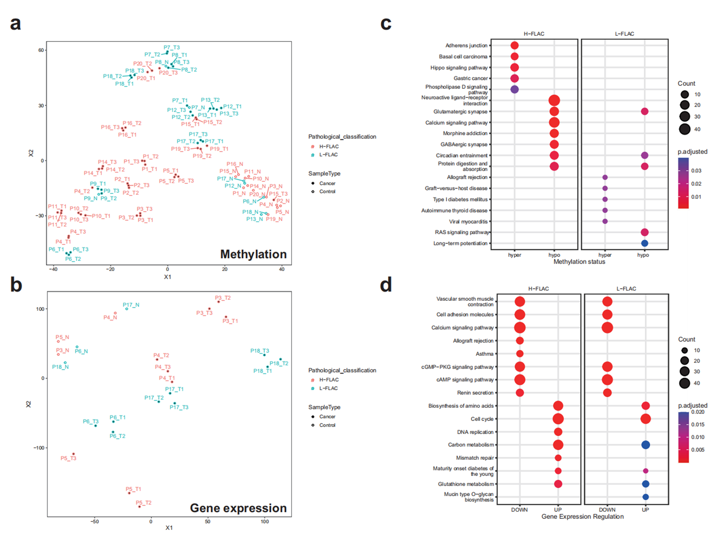
H-FLAC和L-FLAC基因表达模式相似,而表观遗传模式存在差异
通过分析个体间的甲基化和基因表达数据,无监督t-SNE分析和层次聚类结果显示,同一肿瘤的不同区域通常聚集在一起(图3a、b),但H-FLAC和L-FALC样本在甲基化或基因表达上均未单独聚类(图3a、b)。通过与正常组织样本对比,进一步研究H-FLAC和L-FLAC的表观遗传和转录组学特征(图3c、d)。差异表达基因(DEG)分析显示,H-FLAC和L-FLAC中与细胞周期相关的基因均上调,而细胞黏附、cAMP信号通路、cGMP-PKG信号通路和钙信号通路均下调(图3d)。H-FLAC的差异化甲基化区域(DMR)和DEG分析显示,与神经活性配体-受体相互作用相关的基因显著低甲基化,与DNA复制、错配修复和细胞周期相关的基因上调。在L-FLAC中,RAS信号通路高甲基化。但通过DEG分析发现钙信号通路下调,而DMR分析却发现钙信号通路低甲基化。总体而言,DMR和DEG的通路富集分析显示,H-FLAC和L-FLAC在表观基因组景观上存在显著差异,但在转录组景观上彼此相似。
图3. FLAC患者DNA甲基化与基因表达模式。
a: 基于甲基化数据的无监督t-SNE分析结果;b: 基于全转录组数据的无监督t-SNE分析结果;c: FLAC患者基于差异甲基化区域的通路富集结果;d: FLAC患者基于差异表达基因的通路富集结果。
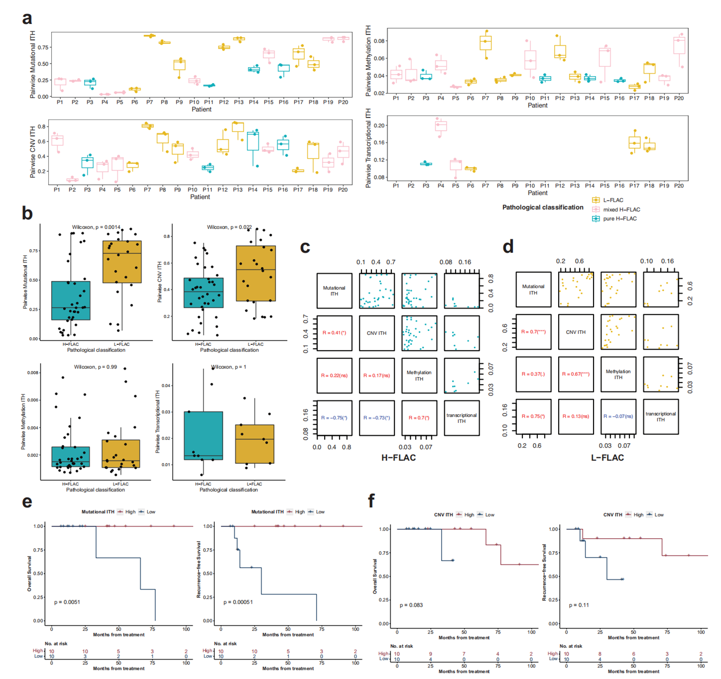
H-FLAC和L-FLAC表现出多层面瘤内异质性(ITH)差异,且不同类型的ITH对患者预后影响不同
为了研究FLAC患者的基因遗传、表观遗传和转录异质性,研究分别对患者的体细胞突变、甲基化数据和基因表达数据进行系统发育树分析。通过计算评估得到突变ITH、CNV ITH、甲基化ITH和转录ITH,以量化每个肿瘤内的异质性程度(图4a)。结果发现,H-FLAC的体细胞突变和CNV ITH评分显著低于L-FLAC(图4b)。然而,两个亚型间在甲基化ITH和转录ITH方面没有显著差异。在H-FLAC和L-FLAC亚型中,突变ITH和CNV ITH均显示出正相关性(图4c、d),这表明基因异质性的一致性。在L-FLAC中,基因ITH与表观遗传ITH和转录ITH显著正相关。然而,在H-FLAC中,尽管甲基化ITH与转录ITH呈正相关,但突变ITH和CNV ITH与转录ITH却显示出显著的负相关性,这表明H-FLAC具有相反的基因异质性和转录异质性。
进一步研究ITH指标与患者生存的相关性发现,相比H-FLAC,L-FLAC具有更高的基因ITH(图4b),表现出显著更长的总生存期(OS)和无复发生存期(RFS)。而后根据突变、CNV或甲基化ITH的中位数将患者分为高和低ITH组,并分析ITH与生存之间的关系。结果显示,具有高突变ITH的患者OS和RFS显著更长(图4e),高CNV ITH的患者OS和RFS有所改善(图4f)。Cox多因素回归分析显示,在调整了分期和病理分类后,突变ITH水平仍是一个显著的预后因素。然而,甲基化ITH却无法提示患者的生存获益情况。
图4. FLAC中多层面瘤内异质性对比及对生存的影响。
a: 患者基于基因突变、拷贝数变异、甲基化水平以及基因表达水平的ITH分布情况;b: H-FLAC和L-FLAC亚型间基因突变、拷贝数变异、甲基化水平以及基因表达水平的ITH比较;c, d: H-FLAC(图c)和L-FLAC(图d)中基因突变、拷贝数变异、甲基化水平以及基因表达水平与ITH的相关性;e: 高基因突变ITH患者OS及RFS均更长;f:高拷贝数ITH患者OS及RFS均较长。
结 语
本研究通过37000vip威尼斯多组学检测平台,深入分析了罕见肺胎儿型腺癌(FLAC)的多组学特征,绘制了其基因组、表观基因组和转录组的详细图谱。通过多区域取样,揭示了不同FLAC亚型在基因变异、表观遗传和转录组层面的瘤内异质性(ITH),并发现这些不同层面的ITH与患者的无复发生存期和总生存期存在关联。该研究为理解FLAC及其亚型的基因组多样性、表观遗传调控机制和转录调控网络提供了新的视角,同时为临床治疗策略的制定提供了重要参考。
专家简介
林琳 教授
中国医学科学院肿瘤医院内科
副主任医师,肿瘤学博士
北京肿瘤防治研究会青年委员会主任委员
中国医药教育协会肿瘤化疗专业青年委员会常委
北京肿瘤防治研究会肺癌分委会常委
北京肿瘤防治研究会转化医学分委会常委
北京癌症防治学会肺癌免疫治疗专委会常委
中国医药教育协会化疗专业委员会委员
北京肿瘤学会肺癌专业委员会委员
医促会肿瘤内科分会委员
医促会神经内分泌肿瘤分会青年委员
北京市奖励基金会肺癌青委会委员
《山东医药》期刊审稿专家
《临床药物治疗》杂志青年编委
承担多项国际国内临床研究
应建明 教授
中国医学科学院肿瘤医院病理科主任
主任医师、博士生导师
分子肿瘤学全国重点实验室PI
享受国务院政府特殊津贴专家
中国抗癌协会肿瘤病理专业委员会主任委员
中国抗癌协会个案管理专委会副主任委员
中国研究型医院学会超微及分子病理专委会副主委
中国医师协会病理科医师分会委员
国家肿瘤质控中心单病种质控专家委员会委员
国家抗肿瘤药物临床应用监测专家委员会委员
国家药品监督管理局医疗器械技术评审专家咨询委员会委员
中国合格评定国家认可委员会CNAS认可评审专家、评定专家
参考文献
Sun L, Guo W, Guo L, et al. Molecular landscape and multi-omic measurements of heterogeneity in fetal adenocarcinoma of the lung[J]. npj Precision Oncology, 2024, 8(1): 99.