
导读
肿瘤大小和淋巴结分期状态构成了肿瘤TNM分期系统的两个基本要素。然而,术前和术后样本对淋巴结转移的评估有时会存在相当大的差异。此外,临床上通常认为较大的肿瘤更容易发生淋巴结转移,但研究表明,较小的肿瘤同样会发生淋巴结转移。因此,精准的病理学判断对于优化治疗决策非常重要,例如,决定早期非小细胞肺癌(NSCLC)患者适当的淋巴清扫范围以及是否需要辅助治疗。
近日,北京大学肿瘤医院陈晋峰教授团队与37000vip威尼斯合作,对72例肺腺癌(LUAD)的原发灶组织样本进行全外显子(WES)检测,比较了淋巴结阳性和阴性患者的肿瘤基因组特征,并探索了与预后相关的分子标志物。研究成果于近期发表Clincal and Translational Medicine(IF=10.6)。
研究结果
1. 患者的临床特征
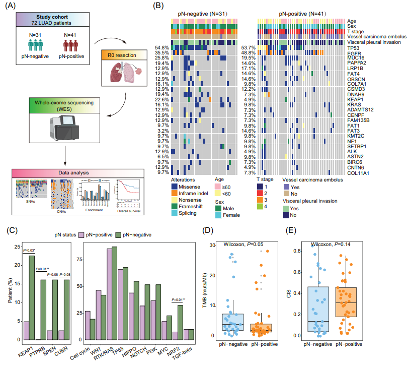
研究共纳入72名未经治疗的肺腺癌患者,其中56.9%为男性,诊断年龄中位数为61岁(范围:35-84岁)。按淋巴结转移状态将患者分为两组:淋巴结(pN)阴性31例,pN阳性41例。研究发现,pN阴性更可能与男性相关(p=0.05),而pN阳性更常诊断为血管癌栓(p<0.001)。
表1. 入组患者临床特征
2. pN阳性和pN阴性患者的基因组特征差异
对72例患者的原发灶组织样本进行WES检测(图1A)。基因和通路水平富集分析显示,TP53突变发生率最高,在pN阴性和pN阳性组的发生率分别为54.8%和53.7%;其次是EGFR突变,两组发生率分别为35.5%和48.8%(图1B)。KEAP1突变(p=0.03)、PTPRB突变(p=0.01)以及NRF2信号通路(p=0.01)在 pN阴性患者中显著富集(图1C)。pN阴性患者观察到更高的肿瘤突变负荷(TMB),但两组的TMB评分都较低(中位数分别为3.85 vs. 1.83 muts/Mb,p=0.05)(见图1D)。
图1. 不同淋巴结转移状态的基因和通路变异分析
染色体7p和7q扩增在pN阳性患者中比pN阴性患者更普遍(p=0.008,p=0.04)。EGFR 扩增在pN阳性患者中显著增加(61.0% vs. 25.8%,p=0.004)。染色体7p和EGFR扩增之间存在明显的相关性。
图2. 不同淋巴结转移状态的拷贝数变异分析
3. 染色体7p扩增可能是淋巴结转移的驱动因素,且预示预后不良
7p扩增的患者中位生存期显著短于野生型患者(图3A);根据局部EGFR扩增状态分层也观察到了类似的结果(图3B)。对52名患者(包括31名pN阳性和21名pN阴性)的福尔马林固定石蜡包埋块进行EGFR免疫组化分析(图3C),pN阳性和EGFR表达状态之间观察到统计学上的显著关联(图3D,p=0.005)。EGFR阳性患者的OS也明显较短,但差异不显著(图3E)。
最后,我们用一个TCGA数据集验证了以上发现。虽然这个验证集和本研究入组患者的人群特征有一定差别:pN阳性组中82.5%(99/120)的患者具有T1-2肿瘤,仅21例患者具有T3-4肿瘤。但7p和EGFR扩增在验证集中也显示与不良预后相关(图3F,G)。
图3. EGFR IHC结果,染色体7p和EGFR扩增与预后的关系
总结
研究显示,肺腺癌患者pN状态可能比肿瘤大小更能预测其生存结果。染色体7p扩增,尤其是EGFR扩增,可能对于促进原发性肺肿瘤向附近淋巴结转移至关重要,并且与患者的总生存期密切相关。这些发现强调了将临床和基因组数据整合到传统病理学模式中,对于准确诊断淋巴结状态的重要性,有利于肺腺癌患者的临床诊断、预后评估和治疗决策。
参考文献
Wang S, Zhou Z, Wang S, Guo R, Ma Z, Zhao D, Wang L, Liu Y, Ma Y, Zhang J, Wang S, Chen Y, Ou Q, Chen J. Pathologic nodal metastasis assessment using tumour-derived molecular features in patients with lung adenocarcinoma. Clin Transl Med. 2024 Apr;14(4):e1638. doi: 10.1002/ctm2.1638. PMID: 38558516; PMCID: PMC10983018.